EasyManua.ls Logo

Sub-Zero UC-24 series - Page 12

Sub-Zero UC-24 series
60 pages
Print Icon
To Next Page IconTo Next Page
To Next Page IconTo Next Page
To Previous Page IconTo Previous Page
To Previous Page IconTo Previous Page
Loading...
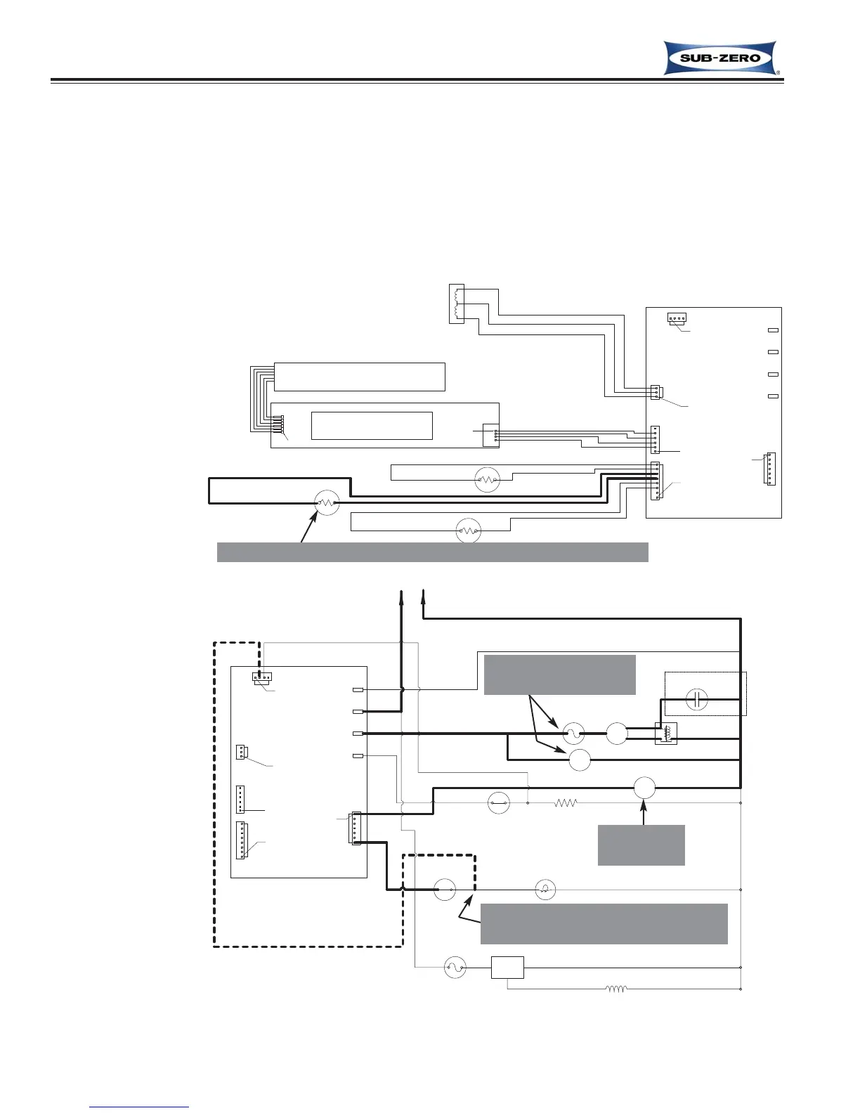
Regulate Freezer Zone Temperature (UC-24C Only)
When the freezer compartment thermistor detects high off-set temperature, calling for cooling, the compressor and
condenser fan motor are energized, as well as the evaporator fan motor. (See Figure 3-18)
If the door is opened while the evaporator fan is operating, the microprocessor will detect the power signal to the
lights and cut power to the fan.
NOTES:
When the freezer compartment calls for cooling after a defrost, the evaporator fan will not be allowed to run until
the thermistor on the evaporator drops to 35°F (2°C).
If compartment tem-
perature exceeds
either high or low
offset the tempera-
ture display will
change by one
degree (1°) per
minute.
If freezer compart-
ment thermistor is
faulty, compressor
operation defaults to
twenty (20) minutes
ON, twenty (20) min-
utes OFF cycling;
EE appears in left of
LCD; SERVICE
flashes and Error
Code 07 is logged.
If evaporator ther-
mistor is faulty, the
compressor will be
energized after the
dwell time and the
evaporator fan will
be energized 3 min-
utes later; SERVICE
flashes and Error
Code 08 is logged.
When in Sabbath
Mode, the freezer
compartment ther-
mistor still controls
compressor opera-
tion, except there is
a random fifteen
(15) to twenty-five
(25) second delay
before the compres-
sor is energized.
Electronic Control System
Under Counter (UC-24) Series
3-12
#7003933 - Revision B - November, 2007
Figure 3-18. UC-24C Signal Trace - Regulate Freezer Zone Temperature
YELLOW
(WHEN
USED)
CAPACITOR
COMPRESSOR
ORANGE
PURPLE
REF LIGHT SWITCH
ORANGE
WHITE
BLACK
REF FAN MOTOR
OVERLOAD
CONDENSER FAN
RED
RELAY
STARTING
RUNNING
WHITE
PIN 1
THERMISTOR
EVAPORATOR
L1
THERMISTOR CABINET/REF
DISPLAY BOARD
BLUE W/BLACK STRIPE
BLUE W/BLACK STRIPE
RED
WHITE
ORANGE W/RED STRIPE
BLUE W/RED STRIPE
PIN 1
YELLOW
ORANGE
BLUE W/WHITE STRIPE
TAN
VALVE
ICEMAKER
BLUE
ICEMAKER
WHITE
WHITE
FUSE
THERMAL
BLACK
R160 OHMS
YELLOW W/WHITE STRIPE
YELLOW W/BLACK STRIPE
YELLOW W/RED STRIPE
GRAY/WHITE
GRAY/WHITE
WHITE
WHITE
WHITE
WHITE
WHITE
J4
J5
J3
J6
J2
P3
P2
P1
P4
J5
J3
J2
J4
J6
J2
J3
P2
P1
P3
P4
M
M
M
ORANGE
PIN 1
PIN 1
PIN 1
MAIN BOARD
PIN 1
PIN 1
WHITE
REF (TOP) LIGHT
PROTECTOR
COMPRESSOR
MAIN BOARD
MEMBRANE KEYPAD
NEUTRAL
60 CYCLES
HIGH VOLTAGE SCHEMATIC
115 VOLTS
PIN 1
PIN 1
PIN 1
PIN 1
LOW VOLTAGE SCHEMATIC
PIN 1
BLUE W/WHITE STRIPE
THERMISTOR CABINET/FREEZER
R55 OHMS
DEFROST HEATER
REF AIR DUCT BAFFLE
DISPLAY

Related product manuals