EasyManua.ls Logo

Sunfar E500-4T0022(B) - Basic Wiring

Default Icon
103 pages
Print Icon
To Next Page IconTo Next Page
To Next Page IconTo Next Page
To Previous Page IconTo Previous Page
To Previous Page IconTo Previous Page
Loading...
12 Function Parameter Table
E500 Series Universal Low-Power Inverter
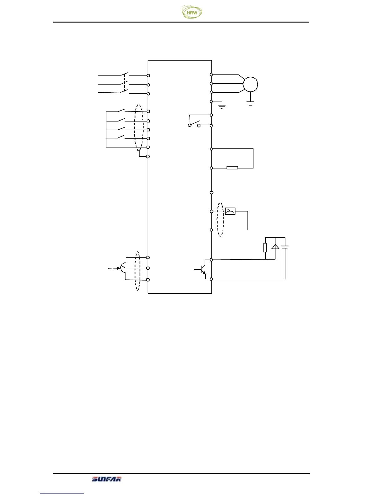
3.3 Basic wiring
Figure 3-3 Basic Wiring of Inverter
M
~
电动
Ta
Tc
U
W
V
R
S
T
AO
GND
报警输出
电压表(0~10V
三相电源
E
X1
X2
X3
CM
可编程输入端
VS
AI
PB
外接制动
接大
×
×
×
三相
PP
24V 直流电源
0~10V0~20mA
频率设定
GND
E
CM
OC
集电极输
X4
0~10V (0~20mA)
Frequency setting
To braking resistor
Auxiliary DC power supply
Voltmeter (0-10V)
Open-circuit
collector output
Failure alarm output
To earth
Motor
Three-phase circuit breaker
Three-
p
hase
p
ower suppl
y
Programmable
input terminal
HRW Limited
admin@hrw.hk
www.hrw.hk

Related product manuals