EasyManua.ls Logo

Suzuki DF200AP - Wiring Diagram

Suzuki DF200AP
107 pages
Print Icon
To Next Page IconTo Next Page
To Next Page IconTo Next Page
To Previous Page IconTo Previous Page
To Previous Page IconTo Previous Page
Loading...
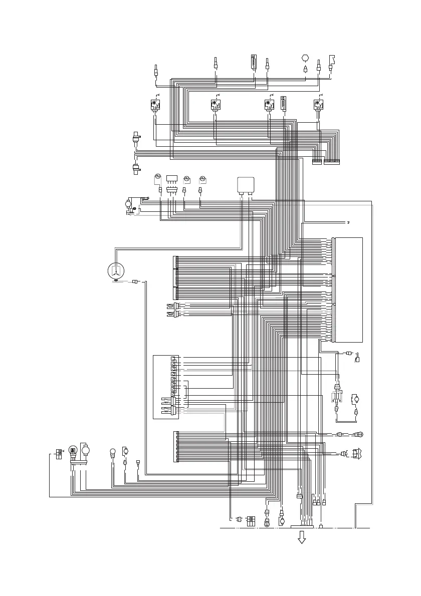
WIRING DIAGRAM
DF150AP/175AP/200AP
B
HI
LO
M
UP
DN
M
F
N
R
Y/G P W B Br R WLbl
M
Lg/W
B
P
B
W
W
O/Y
B/W
W/G
B/Lg
Bl/R
Y/G
Lbl
W
W
B
B
SUB CABLE
RESISTOR
KEYLESS
START SYSTEM
R
to next
page
(Equipped with Keyless
Start System or
Not equipped with
Keyless Start System)
SHIFT SENSOR
Bl
B
Y
G
R
R/W
Br/B
P/Bl
SHIFT ACTUATOR
W
B
Y
O/Y O/Y
B/W
SDS
CONNECTOR
PTT
SWITCH
TRIM & TILT
SENSOR
P
R
P
W/R
W/Y
B/W
R
W/Y
B/W
W/R
Lbl
Lbl
B/W
PTT
TILT LIMIT
SWITCH
MOTOR
PTT
RELAY
B
R
B
B B
P
Lg
B/W
B/W
Lbl
Lg
Lbl
Lbl
W
W
R/B
G/B
Br
W/Y
Lbl
Lbl
B/W
G/Bl
R
Y
Y
B
B
B
B
B
B
B
B
B
Br/Y
W/B
W/G
Y/G
R/Bl
Lg/B
O
P
Bl
R
G
P
Br/B
B/R
Gr/R
Gr/R
Gr/Bl
Bl/R
P/Bl
P/W
B/W
B/Lg
R/W
R/Y
P/Y
W/Bl
ENGINE CONTROL MODULE
Gr
Gr
Y/Bl
V/W
Gr/G
Gr/Y
B/Br
Y
Lg/Bl
Bl/Y
O/Y
O/Y
O/G
O/B
R/W
O
Lg
Br/R
NEUTRAL SWITCH
Y/G
Br
Y/G
Br
R/Bl
Br/Y
P/W
B/W
OIL PRESSURE
SWITCH
Bl
FUEL PUMP (H)
SELECT TERMINAL
M
MAP SENSOR
THROTTLE
SENSOR
THROTTLE
MOTOR
M
R/Y
W/Bl
W
B/W
B/R
O/Y
R
Gr
B
B
Bl
JOINT
CONNECTOR #2
STARTER
RELAY
FUSE
FUSE BOX
MAIN
RELAY
15A10A 30A 30A 15A 60A 30A
G/B
R/B
W/R
W
W
O
R
R
R
R
R
R
W
W
W
W
Y
Gr
Gr
Br
CKP
SENSOR
STATER MOTOR
CMP
SENSOR #1
CMP
SENSOR #2
CYLINDER
TEMP
SENSOR
O2
SENSOR
IAT
SENSOR
THROTTLE
RELAY
SHIFT
RELAY
R/B
R
R
R
R/B
B/GB/W
B/W B/W
O/G
Gr
Gr
Y/Bl
MAGNETO
V
B
B
B
B/W
B/W
V/W
B/W
B/W
Lg/Bl
Gr/Bl
Gr
B
W
W
Gr
Lg/W
Lg/B
IGNITION
COIL #2
IGNITION
COIL #3
OCV
SOLENOID
EXHAUST MANIFOLD
TEMP SENSOR
RECTIFIER &
REGULATOR
Y
Y
Y
R
R
B
Bl/Y
Gr
B
Gr/Y
Br/R
Gr
Gr
B
IGNITION
COIL #1
FUEL INJECTOR #1
FUEL INJECTOR #2
Gr
Gr
Gr
O/B
B/Br
B
IGNITION
COIL #4
FUEL INJECTOR #3
FUEL INJECTOR #4
KNOCK SENSOR
WATER IN
FUEL SWITCH
VAC UUM
SWITCHING
VALVE
Lg/R
Gr
B
Gr
Gr
Gr/G
R/W
Gr
R
B
R/Bl
P/Y
Lg
BONDER
#2
BONDER
#3
BGr
B
BONDER
#1
BONDER
#4
BONDER
#5
B/W B Gr
W/B
Gr
Y
Y
Y
G/Bl
R/B
Gr/R
Gr/R
Gr
O
Lg/R
R/Bl

Table of Contents

Related product manuals