EasyManua.ls Logo

Suzuki DF9.9A - Electric Starter Model Wiring Diagram

Suzuki DF9.9A
61 pages
Print Icon
To Next Page IconTo Next Page
To Next Page IconTo Next Page
To Previous Page IconTo Previous Page
To Previous Page IconTo Previous Page
Loading...
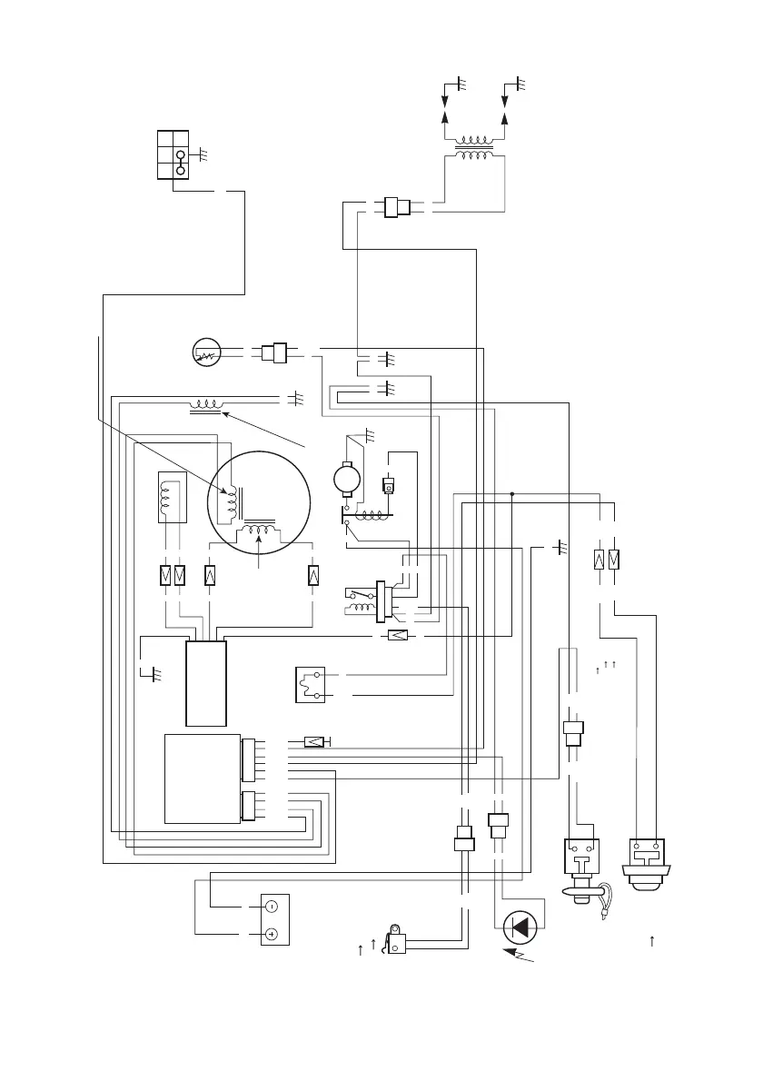
DF8AE/DF9.9AE (ELECTRIC STARTER MODEL)
M
RECTIFIER &
REGULATOR
PULSER COIL
CDI UNIT
STARTER MOTOR
FUSE 20A
STARTER
MOTOR RELAY
B
P
B
Br
Y/G
Br
Y/G
B
Bl/R
B
Bl/R
W/R
Br
W/R
Br
P
B
OO
B
Y Y
Y Y
Y Y
R R
W/R
R
R
R
R
R
W W
B
B
B
B
B
Y/G
CAUTION LAMP
(OIL PRESSURE)
MAGNETO
Bl
IGNITION COIL
SPARK PLUG
BATTERY
B
R
B
R/B
G
B/R
Bl/R
Bl
O
P
Lg/W
Y/B
B
Lg/W
B
B
B
NEUTRAL SWITCH
N ON
F. R OFF
START SWITCH
PUSH START
EMERGENCY STOP & ENGINE STOP SWITCH
Emergency stop switch: Lock plate IN RUN
Lock plate OUT STOP
Engine stop switch: Button pushed STOP
CYLINDER
TEMP SENSOR
OIL PRESSURE SWITCH
CONDENSER
CHARGE COIL
BATTERY
CHARGE
COIL
WIRE COLOR
B.......... Black
Bl......... Blue
Br......... Brown
G.......... Green
O.......... Orange
P........... Pink
R.......... Red
W......... White
Y........... Yellow
B/R....... Black/Red
BI/R...... Blue/Red
R/B....... Red/Black
W/R...... White/Red
Y/B....... Yellow/Black
Y/G...... Yellow/Green
Lg/W.... Light green/White
PTC HEATER
HI
LO

Related product manuals