EasyManua.ls Logo

Symphonic WF803 - Page 46

Symphonic WF803
110 pages
Print Icon
To Next Page IconTo Next Page
To Next Page IconTo Next Page
To Previous Page IconTo Previous Page
To Previous Page IconTo Previous Page
Loading...
CC1
CC2
CC3
DD1
DD2
DD3
CC4
DD4
EE1
EE2
EE3
FF1
FF2
FF3
EE4
FF4
PB Audio Signal
DVD Video + PB Video Signal
SPINDLE SERVO Signal
PB Video Signal
VIDEO Signal
REC Audio Signal
REC Video Signal
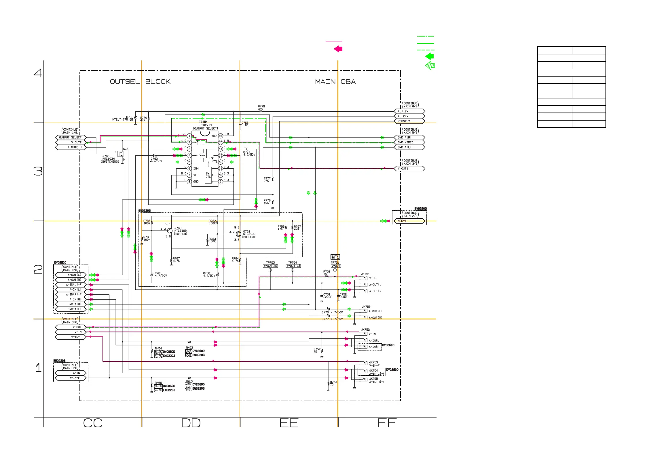
Main 6/8 Schematic Diagram < VCR Section >
1-11-13
1-11-14
H9400SCM6
MAIN 6/8 Schematic Diagram
Parts Location Guide
Ref No. Position
IC751 DD-3
Q760 CC-3
Q762 DD-2
Q763 DD-2
TP751 EE-2
TP753 EE-2
TP754 EE-2
TEST POINTS
TRANSISTORS
ICS

Other manuals for Symphonic WF803

Related product manuals