EasyManua.ls Logo

Taylor C832 - Page 212

Taylor C832
219 pages
Print Icon
To Next Page IconTo Next Page
To Next Page IconTo Next Page
To Previous Page IconTo Previous Page
To Previous Page IconTo Previous Page
Loading...
Model C836 & C838
083305-75
2/15
Taylor Company
2015 Carrier Commercial Refrigeration, Inc.
c
TGGT
BLK
TGGT
RED
TGGT
TGGT
TGGT
TGGT
BLK
BLK
BRN
WHT
WHT
BLK
L1
L2 L3
BLK
AMB
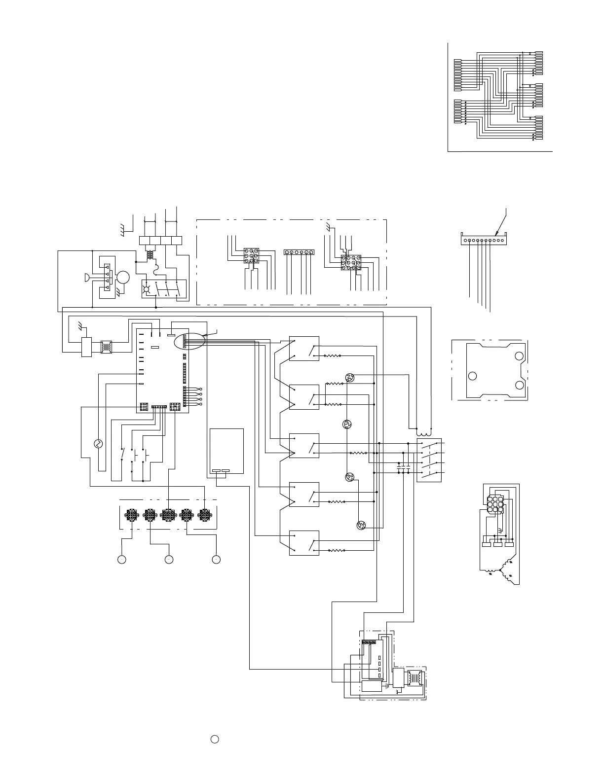
FIGURE #1
CONTROL-MOTOR
CONNECTOR DETAILS
WHT
RED
BRN
BLK
SSR SSRSSR SSR SSR
1
2
L1
N
AIR
COMP
WHT BLK
LT2
LR
LT1 LC LF
CONTROL-
DISPLAY
BOARD
GRY
BLK
TAN
VIO
YEL
IDC
12 V
J2
PLATEN
LATCH
-
+
CONTROL-MOTOR
BOARD
HOOD FAN
IDC
240VAC
-
+
24VAC
J1
-
+
TOP
-
+
REAR
-
+
MID
-
+
FRONT
-
+
TOP
-
+
REAR
-
+
MID
-
+
FRONT
-
+
PYROMETER
J3
J4
F-EMI
WHT
BLK
WHT
BLK/RED
BLU/WHT
BLUE
GRN/YEL
GRN/BLK PIN 3
GRN PIN 2
ORN PIN 1
RED PIN 5
BLK PIN 4
RED/BLK PIN 6
BLU PIN 7
WHT PIN 8
WHT/BLK PIN 9
BLK PIN 1
BLK/WHT PIN 2
WHT/BLU PIN 3
BLK/YEL PIN 5
BLK/WHT PIN 6
1
3
1
J1
MOTOR
WINDINGS
J3
GRILL
SWITCHES
3
1
WHT PIN 1
ORN PIN 2
BLU PIN 3
BLU/BLK PIN 6
WHT/BLK PIN 4
ORN/BLK PIN 5
GRN/BLK PIN 7
GRN PIN 10
BLK PIN 11
RED PIN 12
RED/BLK PIN 8
BLK/WHT PIN 9
J2
MOTOR
HALLS
3+
4
2
1
3+
4
2
1
3+
4
2
1
3+
4
2
1
3+
4
2
1
GRN/YEL
M1
M2
M3
FIGURE #2
MOTOR LAYOUT FOR PCB
NOT LEVELING ORDER
12
10
FRONT
C1
TAN
VIO
BLK
TAN
TAN TAN TAN
1033W
1033W
2300W
2300W
2300W
N
230
VAC
24 FAN
VAC
RED
YEL
RED
YEL
RED
YEL
RED
YEL
1
2
3
FRONT
REAR
J4
BK HTR
FT HTR
MID HTR
TOP HTR
12V
DETAIL A
M3
M2
M1
TAN
YEL
BLK
GRY
VIO
DETAIL A
GRY
BLU
J2
J1
LINE C
LINE B
LINE A
E/NEU
232
RT
CTR
LEFT
24VAC
OPTIONAL
COMMUNICATIONS
TAN
SOLENOID
LATCH
PRP
12V
BK HTR
FT HTR
MID HTR
TOP REAR HTR
4
STANDBY
RAISE
BLK/WHT
BLK/WHT
BLK/YEL
WHT/BLU
BLK
BLK/WHT
LATCH
PCB A.-
INTERFACE
MOTOR
DETAIL
F-EMI
(SMALL)
J5
1 2 3
4 5 6
7 8 9
HALL C
HALL B
HALL A
WHT
BLU
BLK
WHT/BLK
RED
GRN
GRN/BLK
RED/BLK
BRN
A
B
C
MOTOR DETAIL
CONTROL-
GATEWAY
J1-1
J1-2
J1-3
J1-4
J1-5
J1-6
J1-7
J1-8
J1-9
J2-1
J2-2
J2-3
J2-4
J2-5
J2-6
J2-7
J2-8
J2-9
J3-1
J3-2
J3-3
J3-4
J3-5
J3-6
J3-7
J3-8
J3-9
MOTOR 1
MOTOR 2 MOTOR 3
J4-9
J4-8
J4-7
J4-6
J4-5
J4-4
J4-3
J4-2
J4-1
MOTOR SUPPLY
J5-9
J5-8
J5-7
J5-6
J5-5
J5-4
J5-3
J5-2
J5-1
MOTOR HALL
J5-12
J5-11
J5-10
HALL NEUTRAL
+12VDC IN
GND
HALL A
HALL B
HALL C
A
B
C
HALL NEUTRAL
GND
+12VDC IN
HALL NEUTRAL
GND
+12VDC IN
+12VDC IN
MTR 1 HALL A
MTR 1 HALL B
MTR 1 HALL C
GND
HALL NEUT
MTR 1
A
B
C
HALL A
HALL B
HALL C
A
B
C
HALL A
HALL B
HALL C
A
B
C
MTR 2 HALL A
MTR 2 HALL B
MTR 2 HALL C
MTR 3 HALL A
MTR 3 HALL B
MTR 3 HALL C
A
B
C
A
B
C
MTR 1
MTR 1
MTR 2
MTR 2
MTR 2
MTR 3
MTR 3
MTR 3
1.0
uF
1.0
uF
1.0
uF
MOTOR 1
MOTOR 2
MOTOR HALL MOTOR 3
MOTOR SUPPLY
PCB A.-INTERFACE MOTORS
J3
J4
YEL
1033W
2 PLATEN
230/400 VAC
50 HZ 3 PH
4A
GRN/YEL
F-EMI
(LARGE)
N
L
LINE
LOAD
N
L

Table of Contents

Related product manuals