EasyManua.ls Logo

Taylor F802 - Page 66

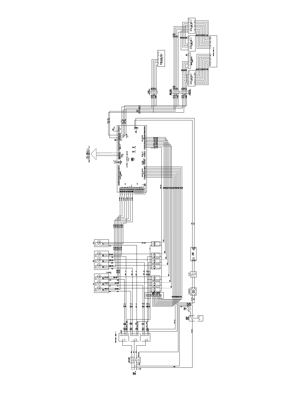
Taylor F802
70 pages
Print Icon
To Next Page IconTo Next Page
To Next Page IconTo Next Page
To Previous Page IconTo Previous Page
To Previous Page IconTo Previous Page
Loading...
Model P802
071860-23
5/09

Related product manuals