EasyManua.ls Logo

TDK-Lambda ZUP Series - Page 39

TDK-Lambda ZUP Series
57 pages
Print Icon
To Next Page IconTo Next Page
To Next Page IconTo Next Page
To Previous Page IconTo Previous Page
To Previous Page IconTo Previous Page
Loading...
4.4.13 Auto Parallel Operation
4.While operating in CV mode, the master unit regulates the output voltage and the slave units operate
as controlled current source, following the master output current. It is recommended to design the
power system so that each unit will supply up to 95% of it’s current rating, because of an imbalance
which may be caused by cabling and connections voltage drop.
The master unit OVP should be adjusted to the desired OVP level. The
OVP of the slave units should be adjusted higher than the Master OVP. When the master unit shuts
down, it programs the slave unitsto zero output voltage. Ifaslave unit shuts down (when it’s OVP is
set lower than the master output voltage), only that unit will shut down and remaining slave units
will supply all the load current.
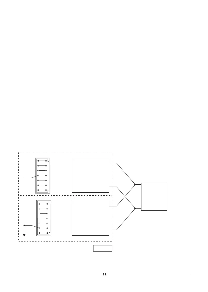
At auto-parallel mode, power supplies can be connected in local or remote
sensing. Refer Fig. 4-9, 4-10&4-11 for typical connections of paralleled power supplies. The figure
below shows connection of two units, however the same connection method applies for up to5units.
5. Over Voltage Protection:
6. Connection to the Load:
Fig. 4-9:Auto-parallel with local sensing
(ZUP rear panel view)
-V
-V
+V
+V
LOAD
MASTER
POWER
SUPPLY
SLAVE
POWER
SUPPLY
+
_
-LS
-LS
-S
-S
2
2
14
14
1
1
13
13
+LS
+LS
+S
+S
On/Off
On/Off
COM
COM
P
P
VRFV
VRFV
VCVP
VCVP
VRFI
VRFI
VCCP
VCCP
RCVP
RCVP
To other slaves
RCCP
RCCP
NOTE
With local sensing it is important to minimize the wire length and resistance. Also the wires
resistance should be as close as possible to achieve current balance between power supplies.
1.Up to five unitsof the same rating can be connected in an auto-parallel combination to provide up to
five times the output current capability. One of the power supplies operates asamaster and the
remaining unitsas slaves. The slave units are analog programmed by the master unit. At remote
operation, only the master unit can be programmed by the computer while the slave units may be
connected to the computer for actual voltage and current readback only.
2. Foldback protection if desired, may only be used with the master unit. When the master unit shuts
down it programs the slave unitsto zero output voltage.
3. Setting the voltage and current:
The output voltage of the slave units should be programmed higher than the output and the master to
avoid interference with the master CV control. Output voltage of the master should be programmed
to the desired voltage, and the current limit to the desired load current divided by the number of
parallel units. During operation, the master unit operates at CV mode and the slave unitsatCC mode.
Output Good
Output Good

Related product manuals