EasyManua.ls Logo

Teac PL-D2000 - BASIC SETUP; INITIAL SYSTEM CONFIGURATION

Teac PL-D2000
32 pages
Print Icon
To Next Page IconTo Next Page
To Next Page IconTo Next Page
To Previous Page IconTo Previous Page
To Previous Page IconTo Previous Page
Loading...
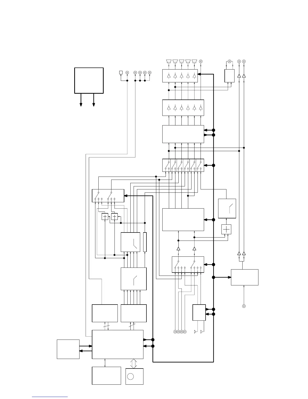
AC-3/DTS DECODE
MPEG DECODE
CPU
VIDEO OUT
FR
FL
C
SR
SL
SUB
LOW FILTER HI FILTER
FR
FL
C
SR
SL
SUB
OP
SWITCH
SWITCH
TUNER
PROLOGIC
DECODE
LOW FILTER
VOLUME
AUDIO D/A
VIDEO D/A
POWER AMPS
OP
KARAOKE
FM
AM
AUX1
AUX2
AUX1-R
AUX2-R
AUX1-L
AUX2-L
TU-R
TU-L
MIC
TRIM
CONTROLS
FR
FL
C
SR
SL
WOOFER
LINE OUT
EARPHONES
EARPHONES
POWER AMPS
FR
FL
C
SR
SL
SUB
FR
FL
C
SR
SL
SUB
FR
FL
C
SR
SL
SUB
LINE OUT
R
L
A-FR
A-FL
A-C
A-S
MEMORY
SDRAM
LODER
DIGITAL OUT
VIDEO OUT
COAXIAL
OPTICAL
CONTROL
ESS4408
CS4340
CS4954
LV1035
M62446
PT2399
A-R
A-L
DISPLAY
KEY
SWITCH
POWER SUPPLY
FR
FL
C
SR
SL
SUB
FR
FL
Y(R)
U(G)
V(B)
CVBS
DIGITAL OUT
23
6 BLOCK DIAGRAM
ブロック図

Other manuals for Teac PL-D2000

Related product manuals