EasyManua.ls Logo

Technics RS-M228X - Page 35

Technics RS-M228X
40 pages
Print Icon
To Next Page IconTo Next Page
To Next Page IconTo Next Page
To Previous Page IconTo Previous Page
To Previous Page IconTo Previous Page
Loading...
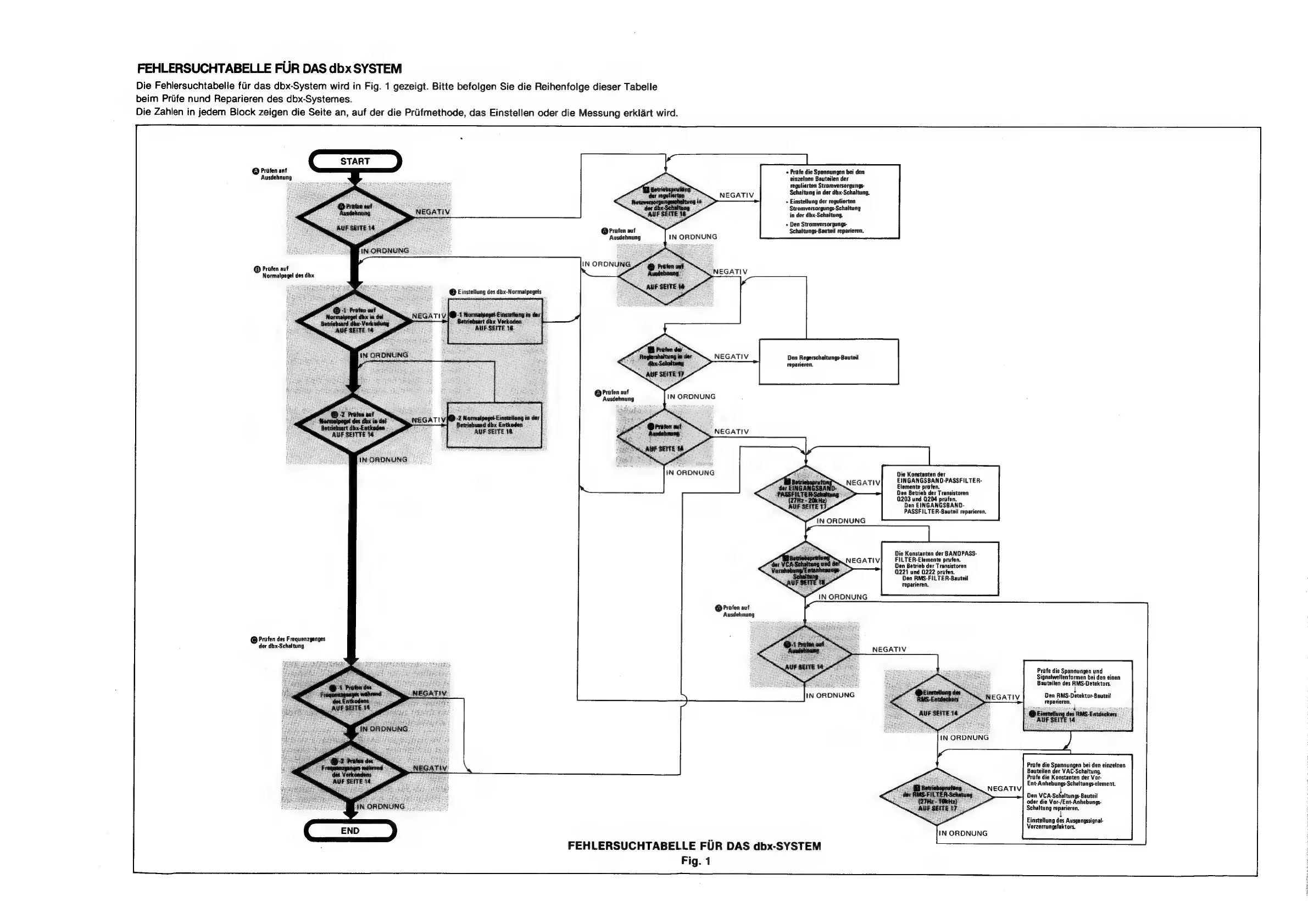
FEHLERSUCHTABELLE
FUR
DAS
dbx
SYSTEM
Die
Fehlersuchtabelle
fir
das
dbx-System
wird
in
Fig.
1
gezeigt.
Bitte
befolgen
Sie
die
Reihenfolge
dieser
Tabelle
beim
Priife
nund
Reparieren
des
dbx-Systemes.
Die
Zahlen
in
jedem
Block
zeigen
die
Seite
an,
auf
der
die
Priifmethode,
das
Einstellen
oder
die
Messung
erklart
wird.
START
«
Prufe
die
Spannungen
bei
den
@
Profen
anf
Ausdehaung
einzelnen
Bauteilen
der
:
:
ae
regulierten
Stromversorgungs-
gst
NEGATIV
Schaltung
in
der
dbx-Schaltung.
+
Einsteltung
der
regulierten
Stromversorgungs-Schaltung
in
der
dbx-Schaltung.
«
Den
Stromversorgungs-
Schaltungs-Bauteil
reparieren.
Ausdehnung
IN
ORDNUNG
,
©
Profen
auf
Normalpegel
des
dbx
@
Einstetlung
des
dbx-Normalpegels
Den
Regerschaltungs-Bauteil
reparieren.
f
hiner
IN
ORDNUNG
_NEGATIV
INORDNUNG
as
IN
ORDNUNG
IN
ORDNUNG
NEGATIV
IN
ORDNUNG
@
Profen
auf
Ausdehnung
Oie
Konstanten
der
EINGANGSBAND-PASSFILTER-
Elemente
prifen.
Den
Betrieb
der
Transistoren
0203
und
0204
profen.
Den
EINGANGSBAND-
PASSFILTER-Bauteil
reparieren.
Die
Konstanten
der
BANDPASS-
FILTER-Elemente
prufen.
Den
Betrieb
der
Transistoren
Q221
und
0222
prufen.
Den
RMS-FILTER-Bauteil
reparieren.
@
Prufen
des
Frequenzganges
,
:
NEGATIV
der
dbx-Schaltung
IN
ORDNUNG
FEHLERSUCHTABELLE
FUR
DAS
dbx-SYSTEM
Fig.
1
Priife
die
Spannungen
und
Signalwellenformen
bei
den
einen
Bauteilen
des
RMS-Detektors.
{
Den
RMS-Detektor-Bauteil
{N
ORDNUNG
Prife
die
Spannungen
bei
den
einzelnen
Bauteilen
der
VAC-Schaltung,
Prafe
die
Konstanten
der
Vor-
Ent-Anhebungs-Schaltungs-element.
Den
VCA-Schaltungs-Bauteil
oder
die
Vor-/Ent-Anhebungs-
Schaltung
reparieren.
NEGATIV
Einstellung
des
Ausgangssignal-
Verzerrungsfaktors.
IN
ORDNUNG

Related product manuals