EasyManua.ls Logo

Technics SA-DX950 - Page 62

Technics SA-DX950
79 pages
Print Icon
To Next Page IconTo Next Page
To Next Page IconTo Next Page
To Previous Page IconTo Previous Page
To Previous Page IconTo Previous Page
Loading...
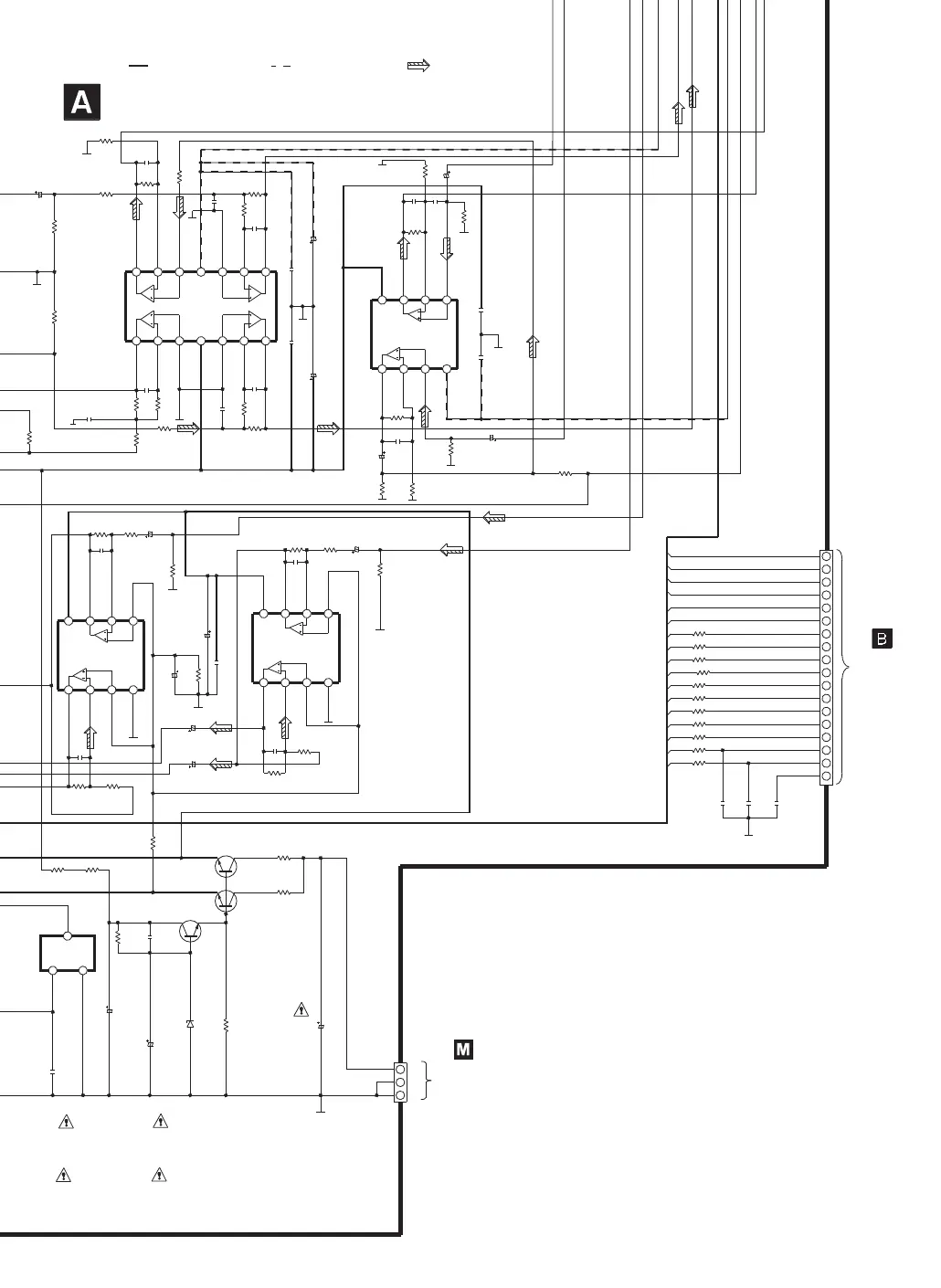
SCHEMATIC DIAGRAM - 6
100K
50V4.7
0.022
0.1
4700P
1000P
0.01
6.8K
0.01
R1239
2.2K
CN904B
R1261
C1260
IC1230
IC1231
IC1522
C1250
C1528
0.01
C1910
R1530
10K
C1530
16V10
R1527
4.7K
C1533
150P
R1521
4.7K
C1523
390P
C1525
150P
C1909
C1911
D1705
UDZSTE176R2B
C1237
330P
R1237
100
R1236
4.7K
C1252
R1249
C1245
0.01
C1247
25V10
C1253
C1244
0.01
C1246
25V10
IC1701
CN702
Q1703
IC1521
R1930 100
R1928 100
R1916 100
R1929 100
Q1701
Q1702
R1931 100
R1526
10K
C1526
16V10
R1932 100
R1933 100
C1527
16V10
R1945 100
R1934 100
C1524
16V10
C1532
16V10
R1523
220K
R1942 100
R1943 100
1
3
5
7
9
8
6
4
2
10
11
12
13
14
15
16
17
18
VSS
VCC
8
9
10
11
1213
14
7
65
3
4
2
1
56
7
8
3
4
2
1
5
6
7
8
3
4
2
1
3
2
1
3
2
1
5
67
8
3
4
2
1
IC1230
NJM2060MTE1
OP AMP
IC1231
NJM4580MTE1
OP AMP
IC1522
NJM2115MTE1
OP AMP
IC1521
NJM2115MTE1
OP AMP
Q1703
2SC1740SSTA
REGULATOR
Q1701
2SD2137PQTA
REGULATOR
Q1702
2SD2374PQAU
REGULATOR
GND
IC1701
BA25BC0FP
REGULATOR
DSP_OFF
OVLERR
RST42
CS42
CD_OUT
CDIN
CCLK
CS49
CSRST
INTREQ
SCDOUT
VCR_MUTE
CLK9482
DT9482
ST9482
V_SELB
V_SELA
SOUT_LIN
SOUT_RIN
C1706
390P
R1706
330
R1705
330
C1704
16V10
C1701
16V100
R1704
2.7K
C1702
10V3300
R1707
820
C1703
0.01
R1524
10K
R1525
10K
R1522
22K
R1703
10K
R1702
4.7
R1701
4.7
C1529
16V10
R1531
10K
C1531
390P
R1528
22K
R1529
220K
R1232
47K
R1231
47K
C1231
16V33
R1235
1K
R1234
6.8K
C1240
2700P
R1243
2.2K
R1233
47K
R1242
18K
C1241
100P
R1241
1K
R1240
1K
R1245
18K
C1239
2700P
R1238
18K
C1238
100P
C1243
2700
R1244
2.2K
C1242
100P
R1252
47K
C1251
16V33
R1250
560
R1251
1.8K
R1260
100K
C1261
50V4.7
R1247
1K
C1280
220P
C1281
330P
R1248
6.8K
<5.58V>
<7.67V>
<4.93V>
<7.53V>
<5.58V>
<4.96V>
<5.58V>
<6.22V>
<9.42V>
TO
PANEL CIRCUIT
(CN904A) ON
SCHEMATIC
DIAGRAM-8
TO
TRANSFORMER
CIRCUIT
(W702) ON
SCHEMATIC
DIAGRAM-12
<0V>
<0V>
<0V>
<14.28V>
<0V>
<0V>
<0V>
<0V>
<0V>
<0V>
<-16.43V>
<0V>
<0V>
<0V>
<-16.4V>
<0V>
<0V>
<0.14V>
<0V>
<0V>
<0V>
<14.29V>
<2.45V>
<2.45V>
<2.46V>
<0V> <2.46V>
<2.47V>
<2.47V>
<4.93V>
<2.49V>
<2.49V>
<2.49V>
<0V>
<4.93V>
<4.94V>
<4.93V>
<4.98V>
<4.96V>
<2.51V>
<0V>
DIGITAL CIRCUIT
: MAIN SIGNAL LINE
: +B SIGNAL LINE
: -B SIGNAL LINE

Other manuals for Technics SA-DX950

Related product manuals