EasyManua.ls Logo

Technics SA-DX950 - Page 69

Technics SA-DX950
79 pages
Print Icon
To Next Page IconTo Next Page
To Next Page IconTo Next Page
To Previous Page IconTo Previous Page
To Previous Page IconTo Previous Page
Loading...
1 2 3 4 5 6 7 8 9 10
20 19 18 17 16 15 14 13 12 11
XIN
CE
DI
CL
DO
AM
LW
SDC
STRQ
FM IF IN
MONO
AM IN
FM IN
V
DD
PD
AIN
A OUT
Vss
X OUT
A
B
C
D
0.47 H
390
220
27K
100P0.01
560
1K
25V4.7
MA4051MTA
10K
27
-
30P
27P
(7.2MHz)
47K
-
100K
6.3V100
1000P
1000P
10K
1K
3.3K
10K
1K
1K
1K
470
ABCD
16V22
5.6K
0.01
A
B
C
D
E
F
AM ANT
EXT
LOOP
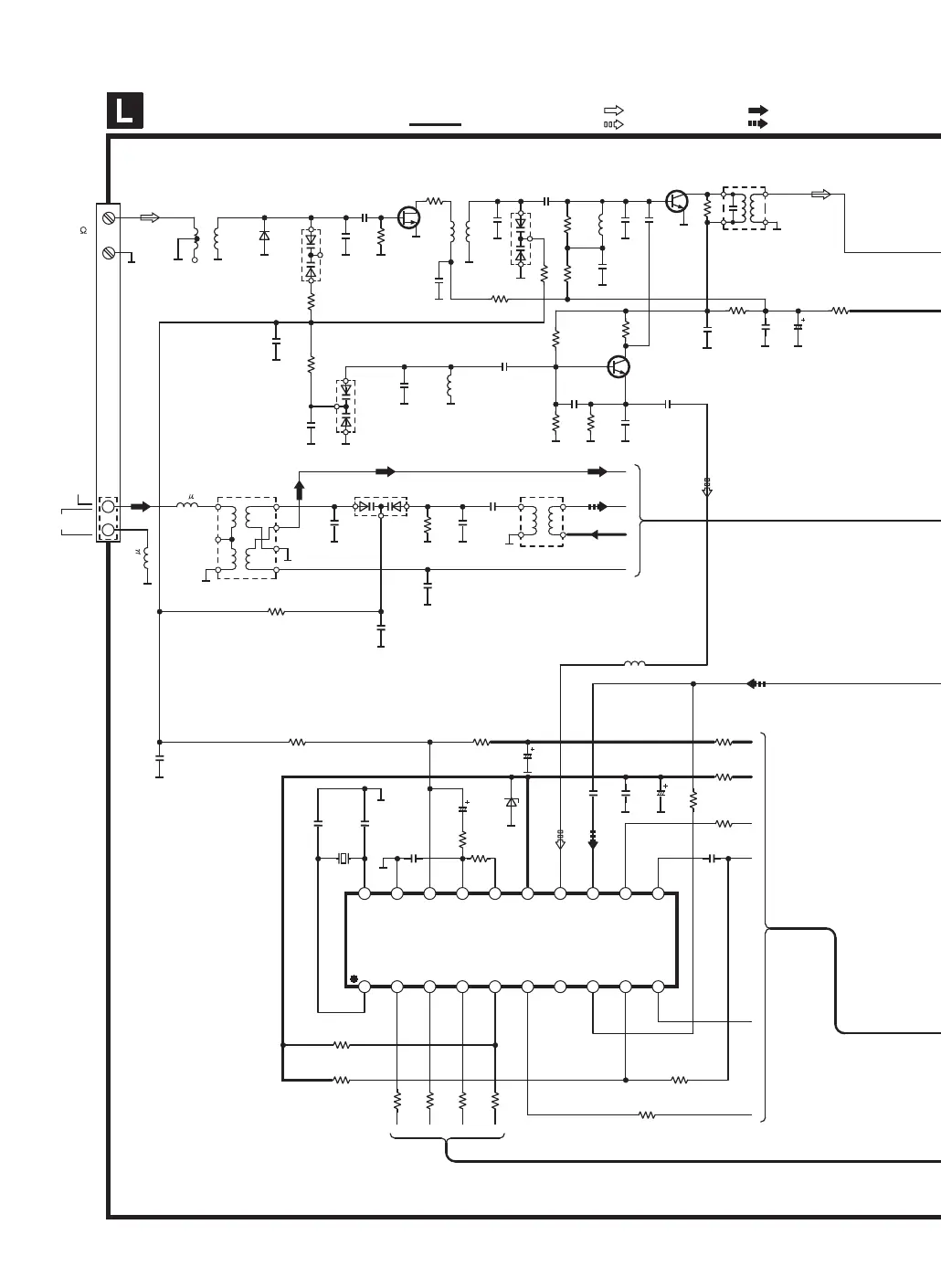
SCHEMATIC DIAGRAM
-
13
Z101TUNER UNIT(RAN0001MM)
JK101
FM ANT
(75 )
GND
0.01
16V10
100
0.47
H
0.47 H
AM ANT
10
-
33P
100K
5
-
12P
330
-
560P
C42
0.047
1000P
10K
AM OSC
LC72131M
PLL FREQUENCY
SYNTHESIZER
2SC2413
BUFFER AMP
2SK360
RF AMP
2SC2059
FM MIXER
3P
10K
0.022
150
220
2P
27P
1.2K
-
2.7K
27P
10K
27P
33K
680K
-
1.5M 680
3
-
7P
0.022
100
0
-
220
100K
10P
4
-
8P
33K2.7K
0.022
47P
10K
IFT1
1000P
3P
1
-
5P
18P
:+ B SIGNAL LINE
:FM SIGNAL LINE
:FM OSC SIGNAL LINE
:AM SIGNAL LINE
:AM OSC SIGNAL LINE

Other manuals for Technics SA-DX950

Related product manuals