EasyManua.ls Logo

Technics SA-EH760 - Page 64

Technics SA-EH760
67 pages
Print Icon
To Next Page IconTo Next Page
To Next Page IconTo Next Page
To Previous Page IconTo Previous Page
To Previous Page IconTo Previous Page
Loading...
F
E
D
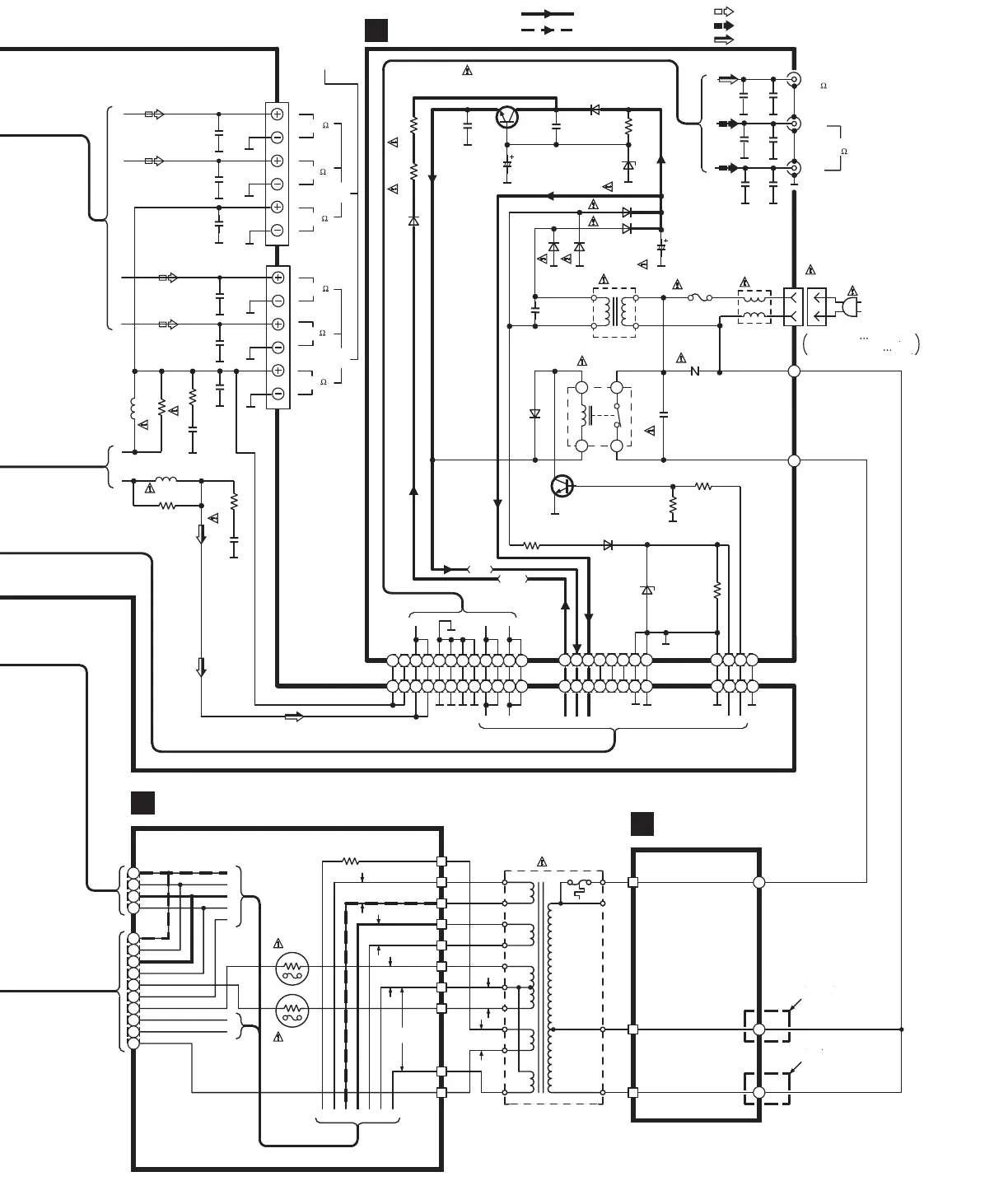
AC IN CIRCUIT
SCHEMATIC DIAGRAM- 7
D
C
W722
E
C
A
D
B
1
2
3
4
5
6
7
8
9
10
1
2
3
4
GCFBA DE
W721
G
F
R792
R791
CN711
W1
CN712
W3
CN713
W2
T701
POWER TRANSFORMER
(
A
)
CIRCUIT
POWER TRANSFORMER
(
B
)
CIRCUIT
CN701
CN702
CN703
CN704
CN705
CN706
CN707
CN708
CN709
CN710
For E,EG areas.
For EB area.
R793
1
JK602
JK601
C635
0.047
C631
0.047
C637
0.047
C636
0.047
C666
0.047
C632
0.047
A
B
C
D
R642
1/4W10
C620
0.047
R640
1/2W10
L602
C621
0.047
R641
1/4W10
L601
R639
1/2W10
1
111098765432 12
1
111098765432 12
1
765432 8
1
765432 8
4
13 2
A
B
CDE FG
CN601
CN602
CN603
ACB
C652
1000P
C644
1000P
C643
1000P
C651
0.047
C646
0.047
C645
0.047
A
B
C
CENTER
(8
)
Rch
Lch
SURROUND
(8
)
AC IN
JK701
L701
F1 TA2
T702
Z701
C791
1000P
3 1
24
RL702
R795
3.9K
R794
47K
Q791
2SD2144STA
RELAY DRIVE
D740
MA165TA
D745
MA4051MTA
R772
22K
R771
2.2K
D741
D743
D744
D742
C753
0.01
C755
16V1000
Q726
2SC3940AQSTA
REGULATOR
D746
RL1N4003N02
R777
1K
D747
MA4068LTA
C758
0.01
C759
10V47
C754
0.01
R774
1/2W18
R773
1/2W18
D711
RL1N4003N02
D500
MA165TA
W2/W3
W1
HIGH(6
)
MID(6 )
LOW(8 )
HIGH(6 )
MID(6 )
LOW(8 )
Rch
Lch
SPEAKERS
To SB-EH760
CP601
CP602 CP603
R791, 792
RSFMB40KT-L
D741-744
RL1N4003N02
230V 50Hz E,EG
230- 240V 50Hz EB
JK603
4
13 2
AC
23.3V
AC
23.3V
AC
12V
AC30V
AC
12V
AC
4.8V
: POSITIVE VOLTAGE LINE
: NEGATIVE VOLTAGE LINE
: SURROUND SP.DRIVE SIGNAL LINE
: CENTER SP.DRIVE SIGNAL LINE
: SOURCE SIGNAL LINE
10.9V6.2V
6.9V
0.7V
0V
14.2V
6.2V

Related product manuals