EasyManua.ls Logo

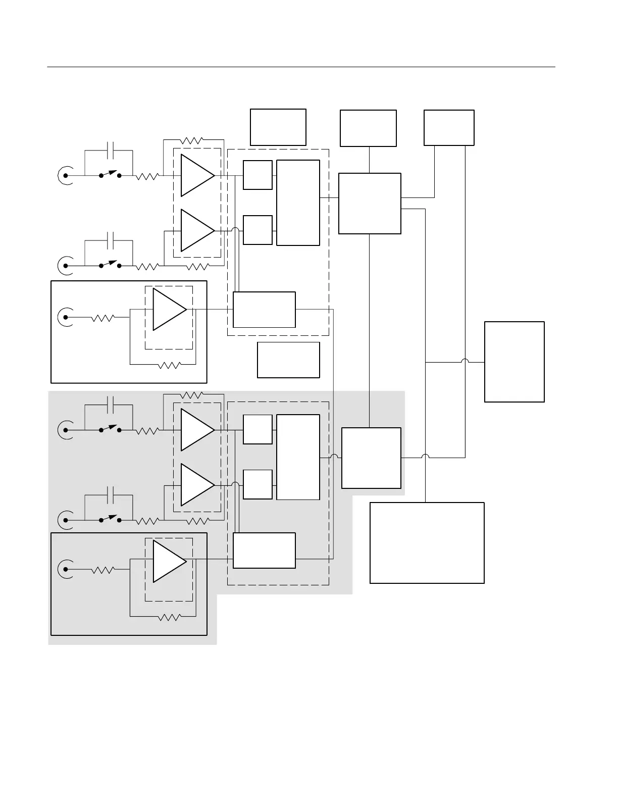
Tektronix TDS2012B - Figure 7- -1: TDS1000 B and TDS2000 B Series Block Diagram

Tektronix TDS2012B
137 pages
Print Icon
To Next Page IconTo Next Page
To Next Page IconTo Next Page
To Previous Page IconTo Previous Page
To Previous Page IconTo Previous Page
Loading...
Diagrams
7-- 2
TDS1000B and TDS2000B Series Oscilloscope Service Manual
Acquisition
ASIC--A
Power supply
Front
panel
Amp 1
Acq 1
A/D
Amplifier
ASIC--A
Amp 2
Acq 2
CH 1
CH 2
CH 3
CH 4
Trigger
Processor and
Display -- A
Main Board
Power
Acquisition
ASIC--B
Amp 1
Acq 1
Amplifier
ASIC--B
Amp 2
Acq 2
A/D
Trigger
Amp E
Amplifier
ASIC--B
Becomes part
of chain A on 2
channel
EXT
Microprocessor
Processor and
Display -- B
USB
interface
Note: Shaded area is only present in
4-channel models.
Amp E
Amplifier
ASIC--B
EXT
Display
Figure 7--1: TDS1000B and TDS2000B series block diagram

Table of Contents

Related product manuals