EasyManua.ls Logo

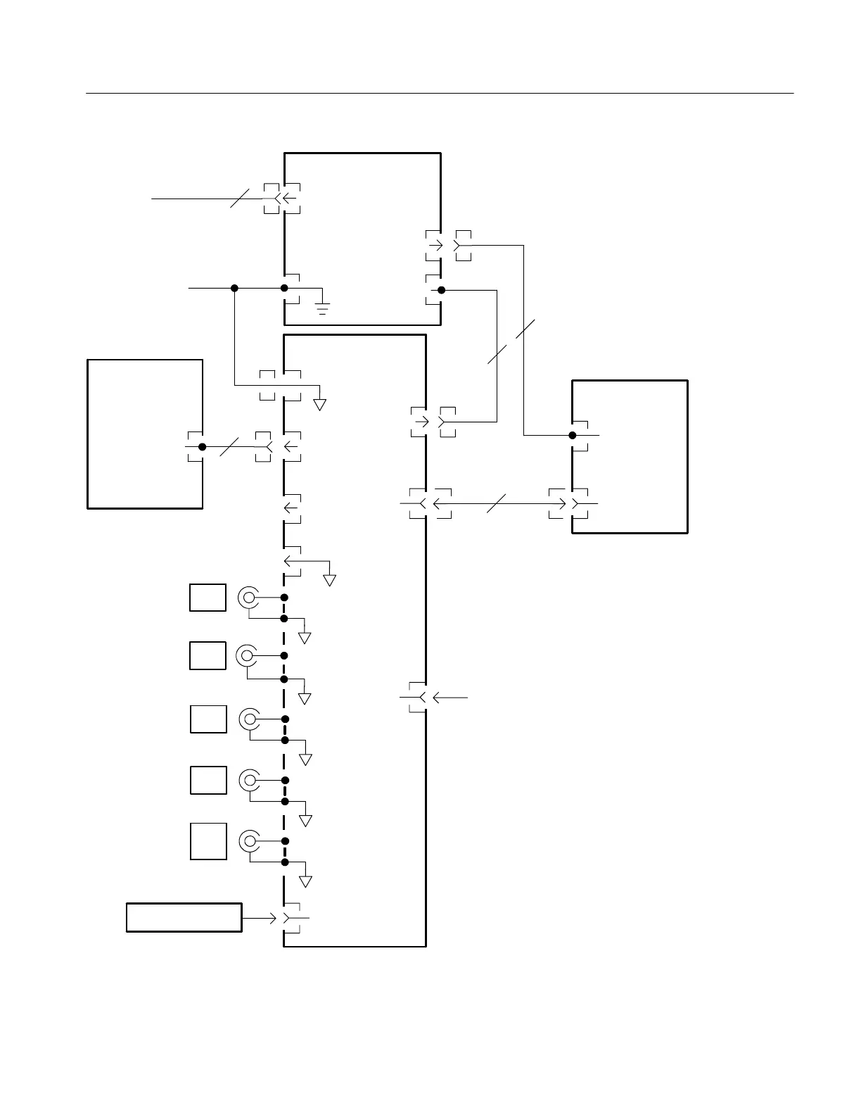
Tektronix TDS2012B - Figure 3- -2: Module-Level Block Diagram (Four Channel)

Tektronix TDS2012B
137 pages
Print Icon
To Next Page IconTo Next Page
To Next Page IconTo Next Page
To Previous Page IconTo Previous Page
To Previous Page IconTo Previous Page
Loading...
Theory of Operation
TDS1000B and TDS2000B Series Oscilloscope Service Manual
3-- 3
J680
EXT
TRIG
J300
J104 P/O J2032
CH1
J1
2
P3
J202
LCD
12
DC In
Display Control
Front Panel
A1 Main
Color Display
CH2
Backlight
Probe Comp
Signal
11
GND
GND
Backlight Power
3
AC Line In
Power Supply
AC Line
DC Out
&Line
Trigger
J104 P/O J2031
Probe Comp
GND
J201
J101
16
J902
J90
1
CH3
CH4
J350
J600
J650
Through
chassis
18 Pins
J1202
PC or printer
USB Device
port
USB Flash
Drive port
J1201
Your USB Flash drive
Figure 3--2: Module-level block diagram (four channel)

Table of Contents

Related product manuals