EasyManua.ls Logo

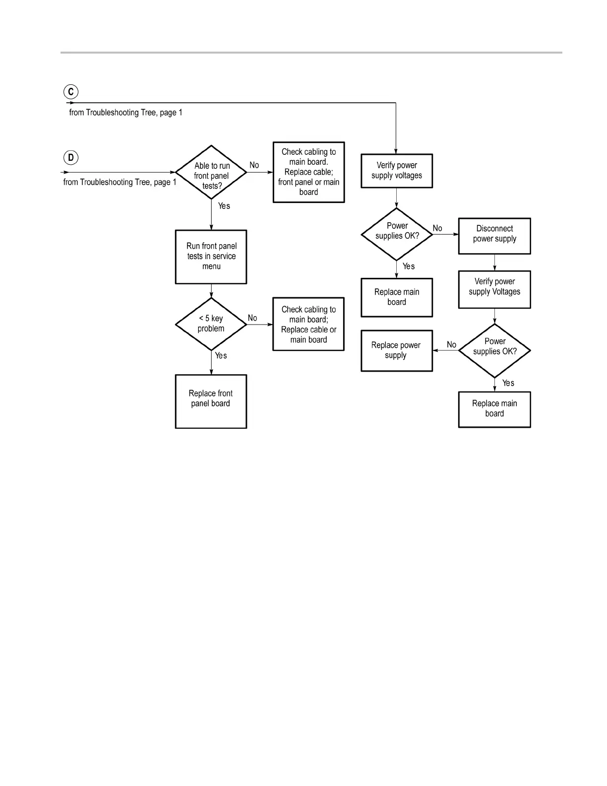
Tektronix TDS2012C - Figure 6-6: Oscilloscope Troubleshooting Tree

Tektronix TDS2012C
130 pages
Print Icon
To Next Page IconTo Next Page
To Next Page IconTo Next Page
To Previous Page IconTo Previous Page
To Previous Page IconTo Previous Page
Loading...
Maintenance
Figure 6-6: Oscilloscope troubleshooting tree (page 2 of 4)
TDS2000C Series Oscilloscope Service Manual 6–25

Table of Contents

Other manuals for Tektronix TDS2012C

Related product manuals