EasyManua.ls Logo

TelePost LP-PAN - Circuit Description

Default Icon
28 pages
Print Icon
To Next Page IconTo Next Page
To Next Page IconTo Next Page
To Previous Page IconTo Previous Page
To Previous Page IconTo Previous Page
Loading...
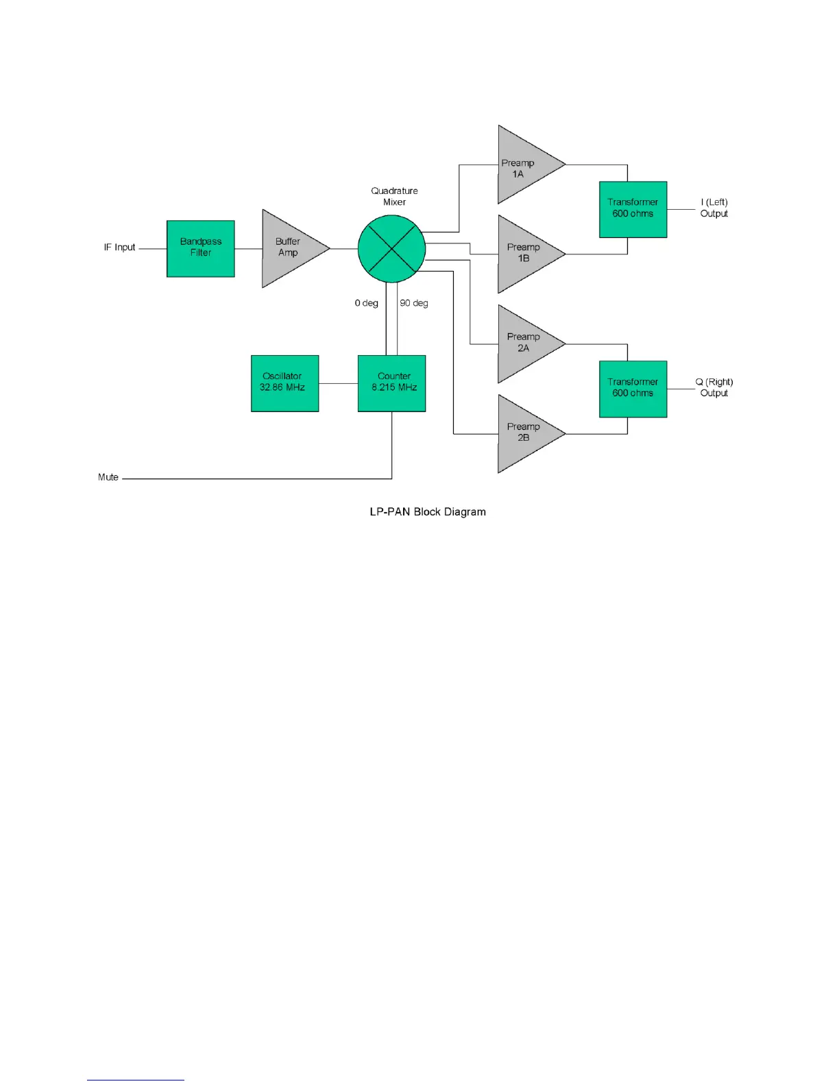
Circuit Description
LP-PAN is a direct conversion quadrature receiver with baseband audio In-Phase (I) and Quadrature (Q) outputs. These outputs are
fed to a high quality sound card for DSP processing in applications such as PowerSDR. The input is taken from the IF output connector
of a receiver. Values shown are for Elecraft K3. The signal has a very wide bandwidth, and is bandpass filtered down to about 400 kHz
in the front end of LP-PAN. This helps with out of band signals that are strong enough to get by the K3’s input filters, and also blocks
mixer products that are present in the K3’s IF output.
The filtered signal is then sent to a high isolation buffer amplifier. This amp serves a couple purposes. One is to add gain lost in the K3
IF output stage, which is quite lossy. The second is to isolate the K3 from the strong L.O. signal present at the input of the quadrature
mixer. The buffer amp has over 80 dB of isolation, and is capable of reducing the L.O. leakage to a level well below the K3’s noise floor
in combination with the K3 internal buffer. The buffer has a very low noise figure, and high IP3 (>+40dBm) so as to not degrade the
excellent IMD performance of the K3.
The quadrature mixer is operated in a doubly balanced configuration and provides balanced outputs to the preamps. Very low noise
preamps with rail-to-rail outputs were chosen to maximize dynamic range. The preamps are direct coupled to a pair of very broadband
transformers to preserve the balanced nature of the design, and minimize 2
nd
harmonic distortion. The outputs of the transformers can
drive either balanced or unbalanced loads. The output Z was chosen to be low (600 ohms) to allow driving almost any sound card. I
include internal 2K loads to set a maximum load Z when used with very high impedance sound cards, and present closer to 600 ohms
with more typical sound card loads. The load values were chosen experimentally for maximum gain and phase flatness, and one is
adjustable to facilitate matching the channels exactly. This is critical in achieving 60dB broadband image rejection with decoding
applications which only have a single gain and phase balance adjustment.
By the selection of high quality precision parts, LP-PAN provides a gain flatness of < 0.5% over the 100 kHz bandwidth of the audio
chain, as well as a peak-to-peak phase error of under 0.5 degree. This contributes greatly to the high image rejection of LP-PAN, even
with programs that use only one setting for gain/phase correction, like PowerSDR. With programs like Rocky, which use dynamic
gain/phase compensation, image rejection is about 90-100dB.