EasyManua.ls Logo

TELINK SEMICONDUCTOR TLSR8232 - Bls_Ll_Setadvparam

Default Icon
211 pages
Print Icon
To Next Page IconTo Next Page
To Next Page IconTo Next Page
To Previous Page IconTo Previous Page
To Previous Page IconTo Previous Page
Loading...
Telink TLSR8232 BLE SDK Developer Handbook
AN-19112700-E1 74 Ver.1.0.0
u8 tbl_scanRsp [] = {
0x08, 0x09, 'G', 'R', 'e', 'm', 'o', 't', 'e',
};
Since device names configured in advertising data and scan response data are different,
the device names scanned by a mobile phone or IOS system may be different:
1) If some devices only listen for Adv packets, the scanned device name is " Ghid ".
2) If some devices send scan request after Adv packet is received, and read the scan
response, the scanned device name may be " GRemote ".
Users can configure device name in the two packets (Adv packet & scan response
packet) as the same one, so that the scanned device name is consistent. Actually when
Master reads device’s Attribute Table after connection is established, the obtained “gap
device name of device will be shown according to the configuration in Attribute Table.
Please refer to Attribute Table section for details.
3.2.8.7 bls_ll_setAdvParam
Please refer to Core_v5.0 (Vol 2/Part E/ 7.8.5 “LE Set Advertising Parameters
Command”).
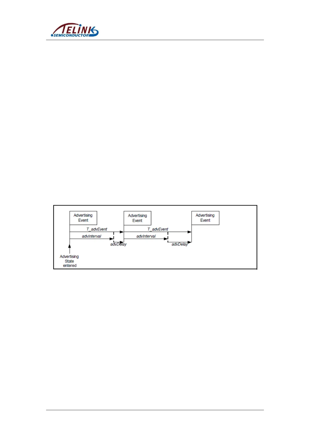
Figure 3-23 Advertising Event in BLE Stack
The figure above shows Advertising Event (Adv Event in brief) in BLE stack. It indicates
during each T_advEvent, Slave implements one advertising process, and sends one
packet in three advertising channels (channel 37, channel 38, and channel 39)
respectively. The API below is used to set parameters related to Adv Event.
ble_sts_t bls_ll_setAdvParam( u16 intervalMin, u16 intervalMax,
u8 advType, u8 ownAddrType,
u8 peerAddrType, u8 *peerAddr,
u8 adv_channelMap, u8
advFilterPolicy);
1) intervalMin and intervalMax
The two parameters serve to set the range of advertising interval in unit of 0.625ms.
The valid range is from 20ms to 10.24s, and intervalMin should not exceed
intervalMax.

Table of Contents