EasyManua.ls Logo

Telit Wireless Solutions ME910G1-WW - Power Supply PCB layout Guidelines

Telit Wireless Solutions ME910G1-WW
97 pages
To Next Page IconTo Next Page
To Next Page IconTo Next Page
To Previous Page IconTo Previous Page
To Previous Page IconTo Previous Page
Loading...
ME910G1 HW Design Guide
1VV0301593 Rev.3 Page 32 of 97 2020-03-24
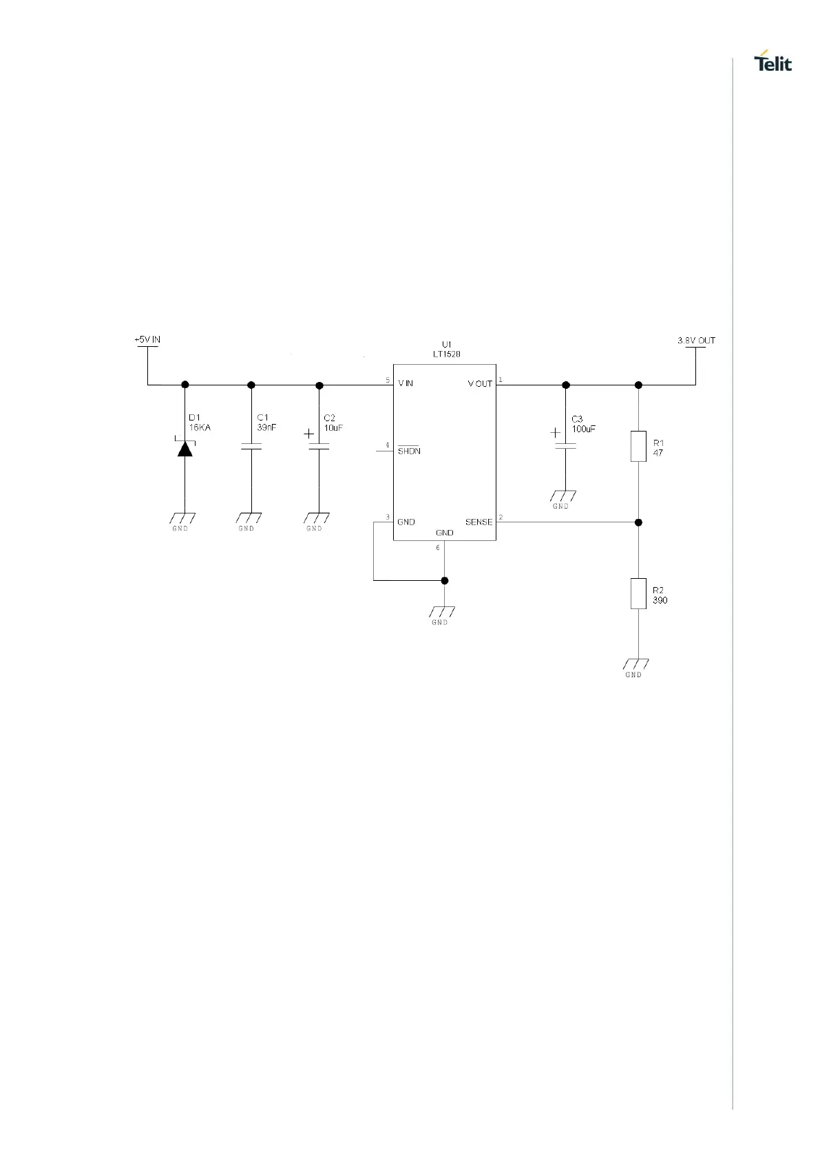
A Bypass low ESR capacitor of adequate capacity must be provided in order to cut
the current absorption peaks close to the Module, a 100μF capacitor is usually
suited.
Make sure the low ESR capacitor on the power supply output rated at least 10V.
An example of linear regulator with 5V input is:
Guidelines
4.3.1.2. +12V Source Power Supply Design Guidelines
The desired output for the power supply is 3.8V, hence due to the big difference
between the input source and the desired output, a linear regulator is not suited and
shall not be used. A switching power supply will be preferable because of its better
efficiency.
When using a switching regulator, a 500kHz or more switching frequency regulator
is preferable because of its smaller inductor size and its faster transient response.
This allows the regulator to respond quickly to the current peaks absorption.
In any case the frequency and Switching design selection is related to the
application to be developed due to the fact the switching frequency could also
generate EMC interferences.
For car PB battery the input voltage can rise up to 15,8V and this should be kept in
mind when choosing components: all components in the power supply must
withstand this voltage.
A Bypass low ESR capacitor of adequate capacity must be provided in order to cut
the current absorption peaks, a 100μF capacitor is usually suited.

Table of Contents

Other manuals for Telit Wireless Solutions ME910G1-WW

Related product manuals