EasyManua.ls Logo

TESTING DT-202 - Diagram; Wiring diagram

TESTING DT-202
24 pages
Print Icon
To Next Page IconTo Next Page
To Next Page IconTo Next Page
To Previous Page IconTo Previous Page
To Previous Page IconTo Previous Page
Loading...
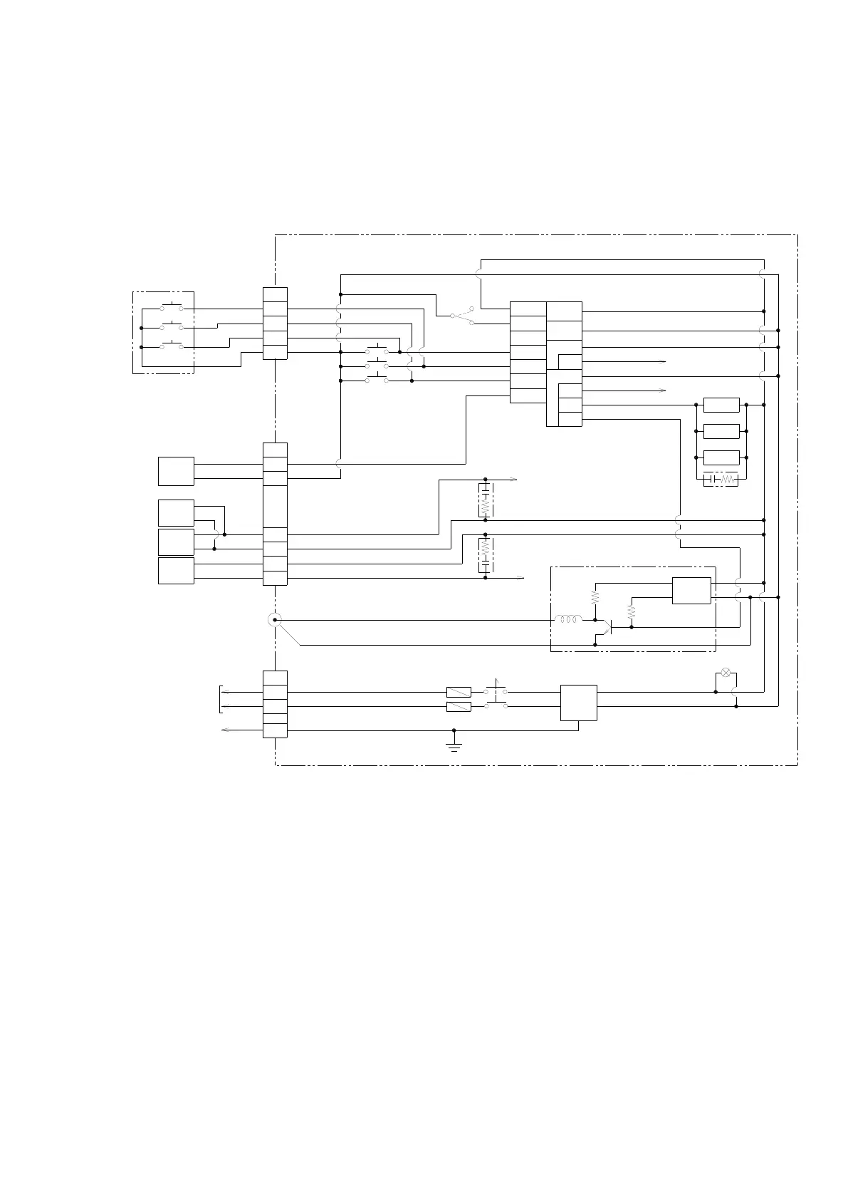
§9 Diagram
14
§9 Diagram
9-1 Wiring diagram
PSR
24V
100V
GND
0V
PL1
S1
100V
0V
50/60Hz
C1
000
001
002
003
004
005
500
24V
0V
501
502
503
SET
RESE
NCS1
CP
TC1
BZ
EH
24V
24V
GND
24V
GND
GND
SV
BZ
C02
Fu
S5
RC1
24V
GND
24V
CO2(3)
CO2(6)
24V
GND
GND
φ1
DRO
SV
S6
S7
RB
SE
RESET
CP(003)
CP(004)
S8
DROP
CP(002)
CP(500)
CP(501)
RC2
RC3
24V
DC-DC
24V
GND
5V
0V
BNC
Tr
A1
A2
CO4(2)
CO4(1)
CO4(3
TC2
C04
C01
TC
AC100V~240V
Eart
Collision
BR
BL
Electromagnetic
Holder
Electromagnetic
Holder     
Solenoid
Valve
Collision
Solenoid Valve
BL
WH
CC
OPTION
(Remote box use)
S2
S3
S4

Related product manuals