EasyManua.ls Logo

THOMSON CHASSIS MT62L - Page 31

THOMSON CHASSIS MT62L
42 pages
Print Icon
To Next Page IconTo Next Page
To Next Page IconTo Next Page
To Previous Page IconTo Previous Page
To Previous Page IconTo Previous Page
Loading...
For Service Only
TCL Confidential
...
.............
DD-MM
DD-MM
DD-MM
DD-MM
...
...
...
...
...
...
...
...
...
5-5-2008_15:52
...........
...
...
...
...
...
...
DD-MM-YY
......
Tel +86-755-3331xxxx Fax +86-755-3331xxxx
Nanshan District, Shenzhen, Guangdong
B Building, TCL Tower, Nanhai Road
TCL Thomson Electronics Ltd.
OF :
PAGE:
ON:
BY:
BY:
ON:
CHECKED
DATE
Last saved :
DESCRIPTION Last modifNAME
A
3 2 1
F
E
D
C
B
8 7 6 5
5
4 3 2 1
THIS DRAWING CANNOT BE COMMUNICATED TO UNAUTHORIZED PERSONS COPIED UNLES S PERMITTED IN WRITING
F
E
D
C
B
A
4678
FORMAT DIN A2
Index-Lab
DESIGNATION
SBU :
TCLNO:
DRAWN
GND
GND
GND
T
GNDGND
T
T
T
GND
GND
GND
GND
GND
GND
GND
GND
GND
GND
GND
GND
VDD_DIG2
GND_DIG
SCL
SDA
INT_LINE
RESET
SDI
LRCKL
BICKL
XT1
PLLGND
PLL_FILTER
PLL_VDD
POWERDN
VSS_DIG
VDD_DIG
OUT4B
OUT3A
OUT3B
CONFIG
VDD
GND_REG
OUT1A
GND1
VCC1
OUT1B
OUT2A
VCC2
GND2
OUT2B
VCC_REG
VSS
TESTMODE
SA
GND_SUB
OUT4A
GND
T
T
T
T
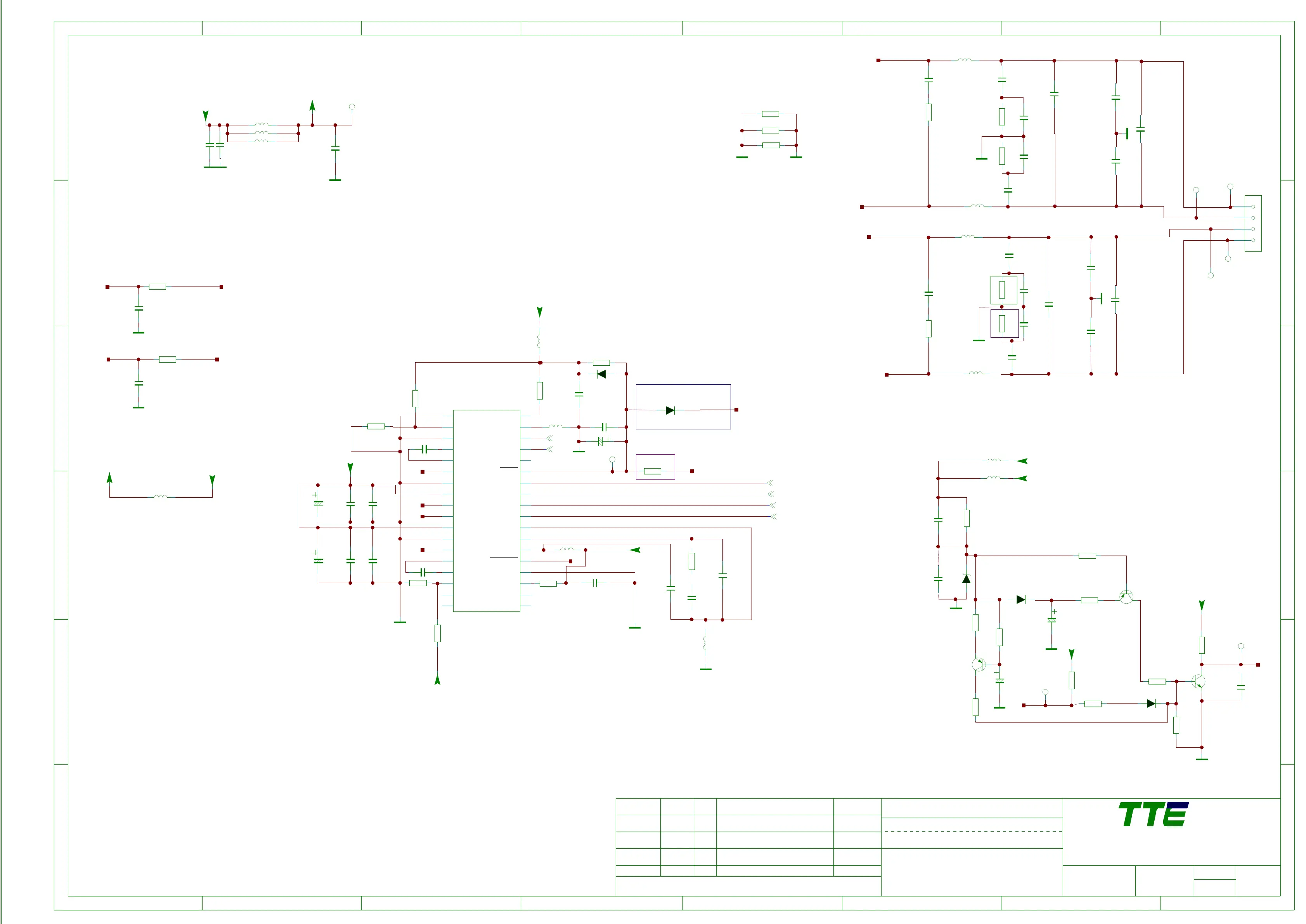
Connect AMP gnd with tuner gnd
Single point to DGND
Single point to DGND
As close as possible to the pin
Single point to GND
DIGITAL AMP.
ONLY USE AT 335BWL
OUT1B
OUT2A
R+
L-
R+
R-
L-
L+
AMP_+12V
L703
22UH
L700
22UH
L702
22UH
L701
22UH
R723
22R
+3V3SB
+3V3SB
+3V3SB
AMP_+12V
C717
0.1U
C7461U
C718
0.1U
C745
1U
C700
220U
35V
C701
220U
35V
1
2
3
4
P702
R-
L+
OSDA0
OSCL0
DELAY-ON
C734
330P
C733
330P
6R8
R727
36
35
34
33
32
31
30
29
28
27
26
25
24
23
22
21
20
18
17
16
15
14
13
12
11
10
9
8
7
6
5
4
3
2
1
19
U700
STA333BW
1U
C194
1U
C193
OUT2B
OUT1A
C703
0.47U C702
0.47U
R140
0R
R1410R
R135
0R
C4
100U
16V
ADIN5
C738
0.22U
L712
120R
L713
120R
1000P
C752 C751
1000P
1000P
C750
1000P
C749
1000P
C748 C747
1000P
R749
0R
L90 NC/30R
R498
100R
C731
20P
AMP_SDA
C732
20P
D701
LL4148
12V
AMP_+12V
R499
100R
Z10
Z47
Z46
C735
0.22U
AUDIO_PWR
C704
10U
AMP_+12V
C195
0.1U
R726
6R8
L4
30R
L89 30R
L6
30R
L3 30R
C709
47U
16V
R725
22R
R728
6R8
R707
1M
C721
1000P
C744
4U7
16V
3V3
R741
0R
AV33
L5 30R
C742
0.1U
C736
0.1U
C741
0.1U
C739
0.1U
C723
4700P
C755
0.1U
C719
0.1U
C716
0.1U
C720
0.1U
NC/0R
R742
3V3
3V3
C961
1000P
C960
1000P
D704
6V8
R969
2K4
D703
LL4148
D700
LL4148
6R8
R724
R733
4K7
R735
330R
R734
2K
R963
1K
D702
LL4148
R962
10K
B
C
E
Q915
BT3906
R960
10K
B
C
E
Q701
BT3906
R706
2K2
B
C
E
Q700
BT3904
3V3
3V3
R743
NC/0R
R740
100K
3V3
ALRCLK
4K7
R738
AMP_SCL
AMP_SDA
ASDATA
ABCLK
AMCLK
C722
680P
L711
600R
L710
600R
R704
3R3
R703
3R3
C715
0.1U
C740
0.22U
C737
0.22U
R737
10K
R736
10K
+3V3SB
0R
R744
Z45
PWDN
AMP_SCL
CI_GPIO13
RESET#
ASDATA
PWDN
PWDN
PLL_FILT
AMP_SCL
AMP_SDA
OUT1A
OUT1B
OUT2A
OUT2B
ALRCLK
PLLGND
3V3
ABCLK
AMCLK

Related product manuals