EasyManua.ls Logo

Toro 70089 - Wiring Diagram

Toro 70089
52 pages
Print Icon
To Next Page IconTo Next Page
To Next Page IconTo Next Page
To Previous Page IconTo Previous Page
To Previous Page IconTo Previous Page
Loading...
Maintenance
42
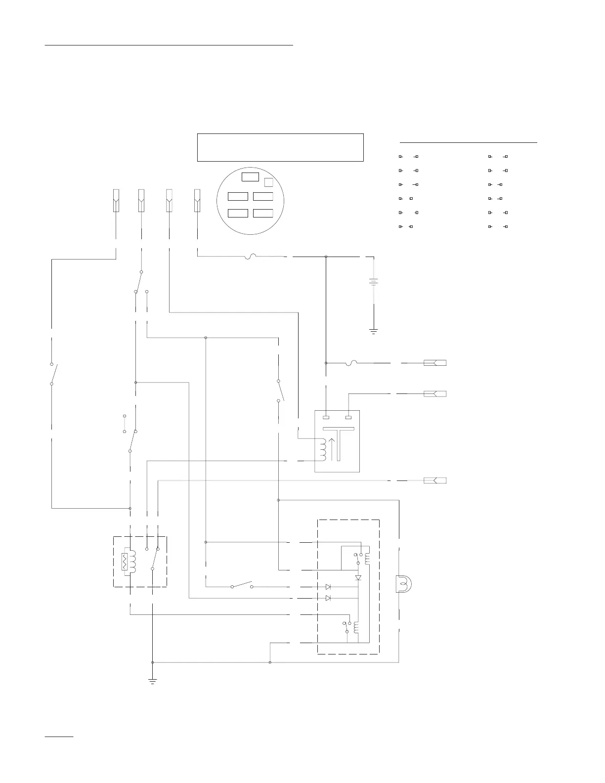
Wiring Diagram
" '
'!%"
!%"!
 $ !
!%
#" 


!% "
!"!"
!"
!
$
'
 
'  %
'
"
'
'

 '
!
 $ !
#" !%
!
$  
!
!%%"
"!


'
'!%
&
!
!
 #
'"
'

!
"
"
!
'!%"
"
&'
!" "!
!
"" '



" "
#
%  !
 %
#
 '
%"
$"

'%
"
 
 


$
%
'
#


"
'


"
!" "
!
 #


"

$
'
$

%

$  


Related product manuals