EasyManua.ls Logo

Toro 73541 - Wiring Diagram

Toro 73541
52 pages
Print Icon
To Next Page IconTo Next Page
To Next Page IconTo Next Page
To Previous Page IconTo Previous Page
To Previous Page IconTo Previous Page
Loading...
Maintenance
42
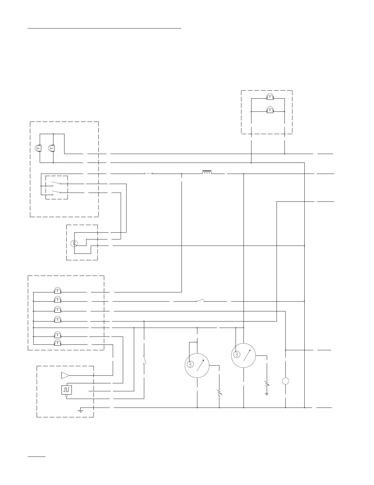
Wiring
Diagram
B+
OSCILLATOR
VOLTAGE
COMPARATOR
ELECTRONICS MODULE
PN 94-7612
1
2
3
5
4
A
BATTERY
REVERSE C
K
#194 LAMP
#168 LAMP
SW5
(REVERSE SWITCH)
REVERSE SWITCH
CLOSES WHEN HYDRO
TRACTION LEVER IS
MOVED TO REVERSE
PTO J
#194 LAMP
#194
LAMP
L
S
G
I
FUEL
GAUGE
P
BK
T
GY
GY
BK
P
W
OR
W
P
T
W
P
OR
T
95-3029
CRUISE MODULE
C
A
B
WARNING LIGHT HARNESS
CRUISE
PARK
OIL B
D
H
#194 LAMP
#194 LAMP
#194 LAMP
CRUISE SWITCH OPERATION
OFF NO CONNECTION
ON 3 AND 2 CONNECTED
MOMENTARY 3 AND 2 CONNECTED 5 AND 6 CONNECTED
PARK SWITCH CLOSES WHEN PARKING
BRAKE LEVER IS ENGAGED
(PARK SWITCH)
SW6
2
3
5
6
(MOMENTARY)
SW8
GN GN
BU
VIO
BUBU
VIO
BK
Y
BN
W
BK
#194
LAMP
L
S
G
I
TEMP.
GAUGE
TEMP.
SENDER
-+
HOUR
METER
BK
GN
GN
W
BK
BK
Y
P
CRUISE MAGNET
D
C
E
A
B
TAIL LIGHTS
SWITCH OPENS WHEN
BRAKE IS DEPRESSED
SW7
(CRUISE DISENGAGE SWITCH)
CRUISE SWITCH
REAR HARNESS
GN
BN
Y
BK
OR
BK
OR
Y
BN
GN
VIO
HEADLIGHT HARNESS
P
OR
BK OR
ORBK
P
FUEL
SENDER

Related product manuals