EasyManua.ls Logo

Trane FF - Page 162

Trane FF
164 pages
Print Icon
To Next Page IconTo Next Page
To Next Page IconTo Next Page
To Previous Page IconTo Previous Page
To Previous Page IconTo Previous Page
Loading...
Wiring Diagrams
162 UNT-SVX07J-EN
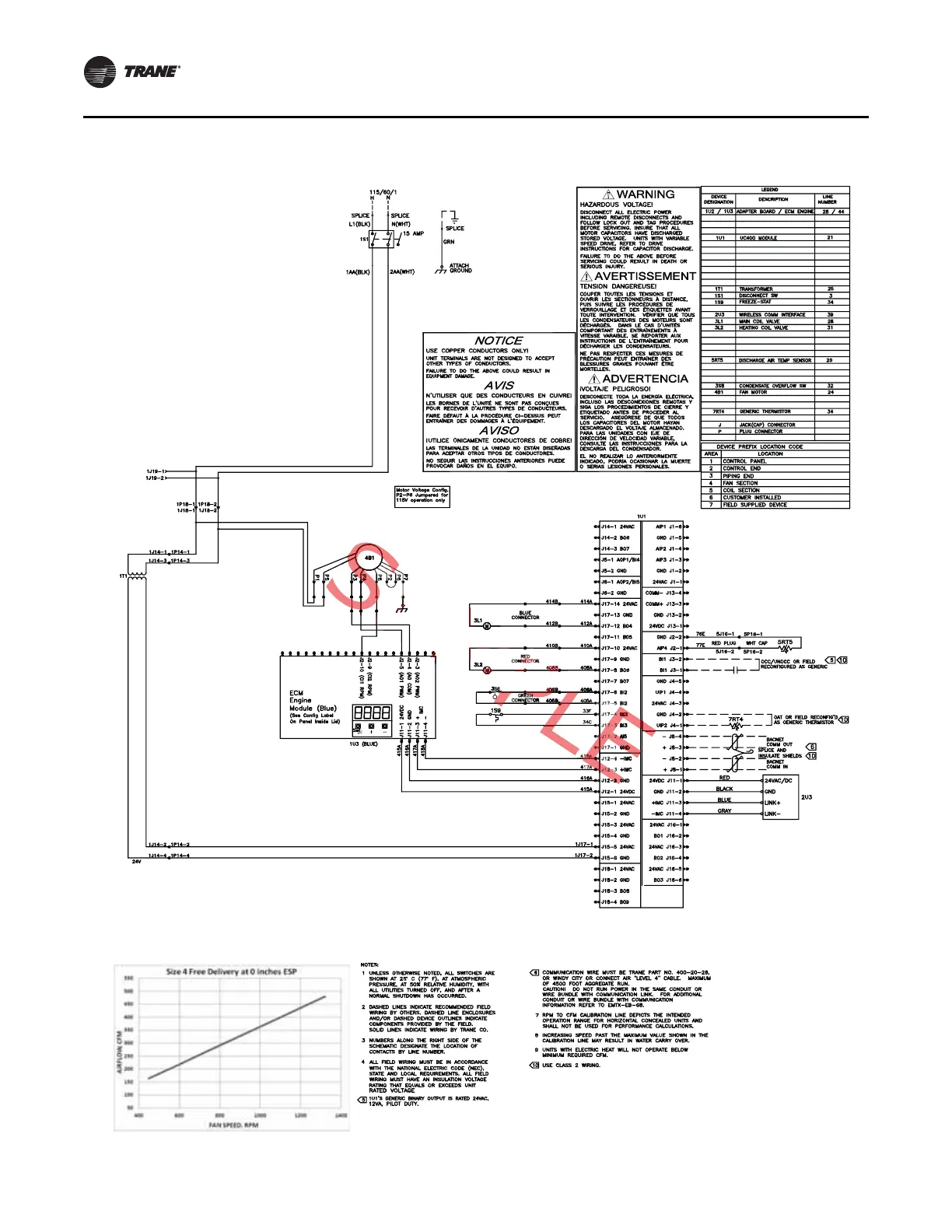
Table 101. Typical wiring for UC400-B controller with WCI
SAMPL
LE
MP
M
MP
M
AM
M
AM
E
E
E
E
E
A
E
E
E
E
E
E
E
E
LE
E
E
L
L
L
LE
E
E
E
E
E
E
E
E
E
E
E
E
E
E
PLE
PLE
M
M
M
MP
M
M
M
M
A
S
S
S
S
S
SA
SA
S
SA
S
S
S
S
S
SA
S
S
S
S
S
S
S
S
S
S
S
S
S
SA
SA
SA
SA
SA
SA
SA
SA
SA
SA
A
MPL
P
P
PL
L
L
L
L
L
PL
PL
PL
PL
PL
PL
PL
PL
PL
PL
PL
PL
P
P
M
M
M
M
M
M
M
P
MP
P

Table of Contents

Other manuals for Trane FF

Related product manuals