EasyManua.ls Logo

unicraft WPP 15 E - Hydraulics Circuit Diagram

unicraft WPP 15 E
20 pages
Print Icon
To Next Page IconTo Next Page
To Next Page IconTo Next Page
To Previous Page IconTo Previous Page
To Previous Page IconTo Previous Page
Loading...
18 WPP 15 E | Version 1.02
Spare parts
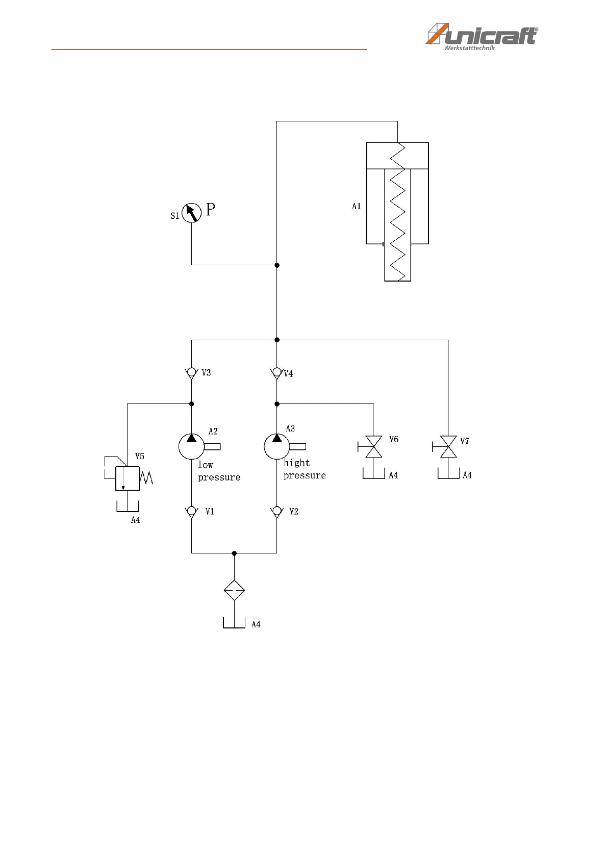
14.3 Hydraulics circuit diagram
Fig. 12: WPP 15 E hydraulics circuit diagram

Related product manuals