EasyManua.ls Logo

Unitech MS84XG - Programming; Programming Sequence; Preparation

Unitech MS84XG
61 pages
Print Icon
To Next Page IconTo Next Page
To Next Page IconTo Next Page
To Previous Page IconTo Previous Page
To Previous Page IconTo Previous Page
Loading...
28
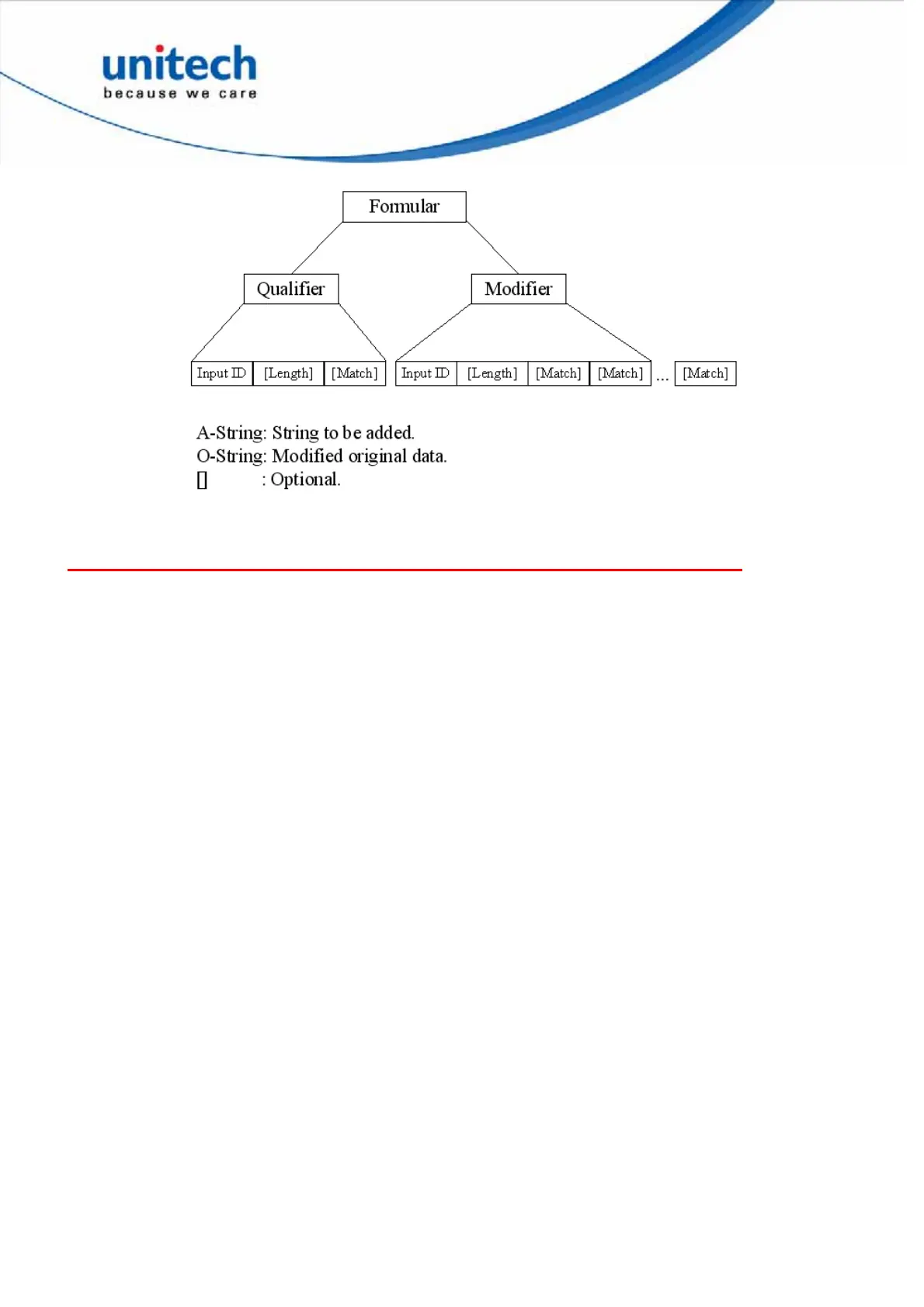
Formula Structure
Programming
Programming Sequence
Each Formula is entered into the reader by the following sequence:
Input_ID >> Length >> Match >> A-String >> O-String >>...>> O-String >> Enter
A Formula starts with Input_ID and ends with “Enter”(a label in programming sheet). If a field is
optional and missing, the next one in the sequence can be entered. But “Enter” must be the
last input of a formula.
Preparation
To start the data editing, the following barcode sheets are needed:
-- Programming Sheet. (Setup Sheet in Appendix D).
-- Full ASCII Sheet (Appendix E).
-- Function Code Sheet (Appendix B or C).
Before programming Data Editing, you should know the format of the original data record that
may be altered by the setup groups.

Table of Contents

Related product manuals