EasyManua.ls Logo

Vapac LEC05 - 5 Wiring Diagram

Vapac LEC05
31 pages
Print Icon
To Next Page IconTo Next Page
To Next Page IconTo Next Page
To Previous Page IconTo Previous Page
To Previous Page IconTo Previous Page
Loading...
21
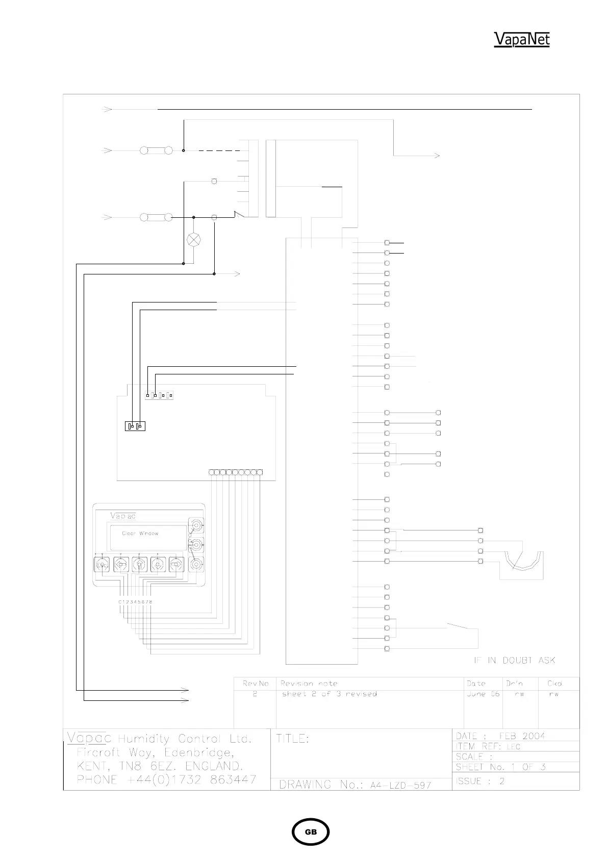
HUMIDIFIER CONTROL FITTED WITH
VAPAC TWIN CYLINDER ELECTRO
PCB. MOTHERBOARD
ONTO 1150630
FOR CONNECTIONS
SHEET 2 OF 5
No. A4-LZD-547
SEE DRAWING
and customer control signal inputs
Isolated wind
24 v 50 or 70 VA
for control , control transformer
VAPAC 1150630 motherboard Main supply
Part Number 1150630
Part Number M 300120
KEYPAD FOR DISPLAY
IF FITTED
DISPLAY ONLY WIRED
BLUE
Grey
2 of 3
TO SHEET
Blue
Grey
A4-LZD-559 & 560
CYLINDER POWER DIAGRAMS:-
OF THE FOLLOWING EIGHT
SUPPLY CONNECTION FROM ONE
0v AC or DC Supply
9v to 12v AC or DC Supply
or N *
BLUE
RED
DISPLAY PCB BOARD
NETWORK CABLE
NETWORK CABLE
0v AC Fused Supply
1
8
A
182675
4
1876
4
521 87 56
4
21 87
4
65 21
20
22
20
22
26
BLUE
29
29
22
N.T.S.
T1
440
22
H1
28
200
415
380
230
115
0
29
31
32
F1
2A
F2
20
B
4
6752
CD
45
A3
A1
2A
NetCR1
CR4
v0v
23 89645 7
CR6
9v AC Fused Supply
Part Number 1150631
1- Blue
1-Brown
2-Blue
2-Brown
TO SHEET
3 of 3
SEE NOTE 1.
BLUE
RED
70 VA Auto wind.
TAPPING IS A
230 VOLT
Red
9v AC
0v AC
24v AC
J1 CLOSED CIRCUIT
HUMIDITY SIGNAL 4-20 mA
J1 OPEN CIRCUIT
HUMIDITY SIGNAL 0-10 volts
Temp. & R.H. SENSOR
AI 1 ref.
AI 1
+ 5v DC
0 v DC
0 v DC
+ 5v DC
AI 1 ref.
AI 1
Red
LINK TERMINALS
5 AND 7
LINK TERMINALS
LINK TERMINALS
Black
White
White
5 AND 7
5 AND 7
RH input
0 v DC
J1 OPEN CIRCUIT
PROPORTIONAL
SIGNAL VOLT
ON OFF CONTROL
CONTACTS OR
VOLT FREE
HYGROSTAT WITH
J1 OPEN CIRCUIT
FREE CONTACTS
POT
CORRESPONDS TO THE MAIN
ON THE TRANSFORMER THAT
CONNECTED TO THE TAPPING
FOR TERMINALS 1-8
FIVE CONTROL TERMINAL
0 - 20 mA J1 CLOSED CIRCUIT
0 - 20 VOLTS J1 OPEN CIRCUIT
Thermistor
Thermistor
3 PHASE VOLTAGE SUPPLY
OPTIONS SHOWN
CONTROL INPUT
+9v DC
PREFURED TYPE 10K3A1
THERMISTOR INPUT
TEMPERATURE
INCOMING SINGLE OR
1. WIRE 29 MUST BE
Violet
White
Pink
NOTE
Red
3 of 3
TO SHEET
5.0 Wiring diagram

Related product manuals