EasyManua.ls Logo

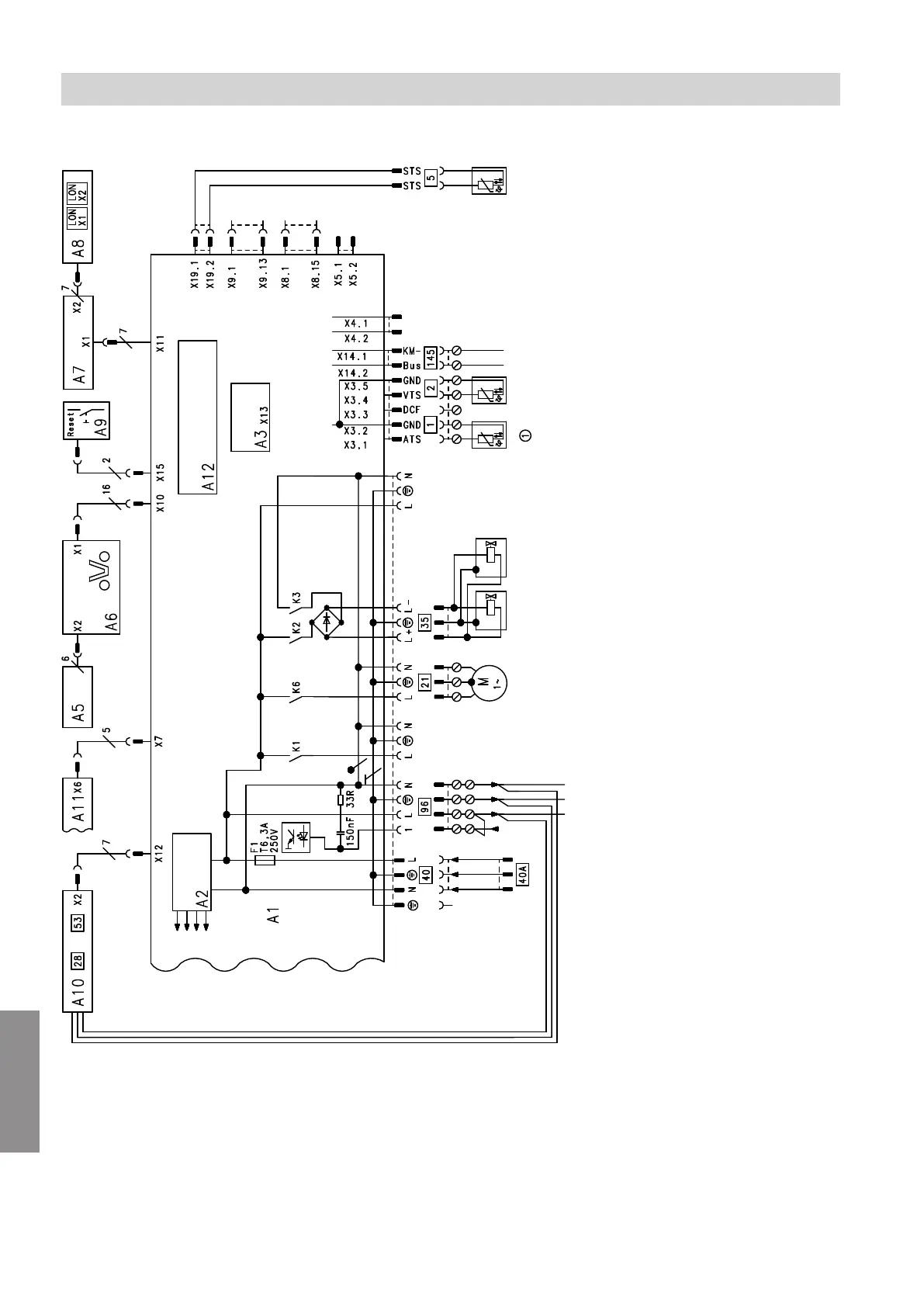
Viessmann Vitocrossal - Wiring Diagram for up to 80 kW Boilers

Viessmann Vitocrossal
112 pages
Print Icon
To Next Page IconTo Next Page
To Next Page IconTo Next Page
To Previous Page IconTo Previous Page
To Previous Page IconTo Previous Page
Loading...
96
Up to 80 kW
Fig. 60
Connection and wiring diagram
Connection and wiring diagram (cont.)
5839829
Appendix

Table of Contents

Other manuals for Viessmann Vitocrossal

Related product manuals