EasyManua.ls Logo

ViewSonic VX1962wm - Main Board; Block Diagram; Circuit Description

ViewSonic VX1962wm
56 pages
Print Icon
To Next Page IconTo Next Page
To Next Page IconTo Next Page
To Previous Page IconTo Previous Page
To Previous Page IconTo Previous Page
Loading...
13
4. Circuit Description
4.1 Main Board
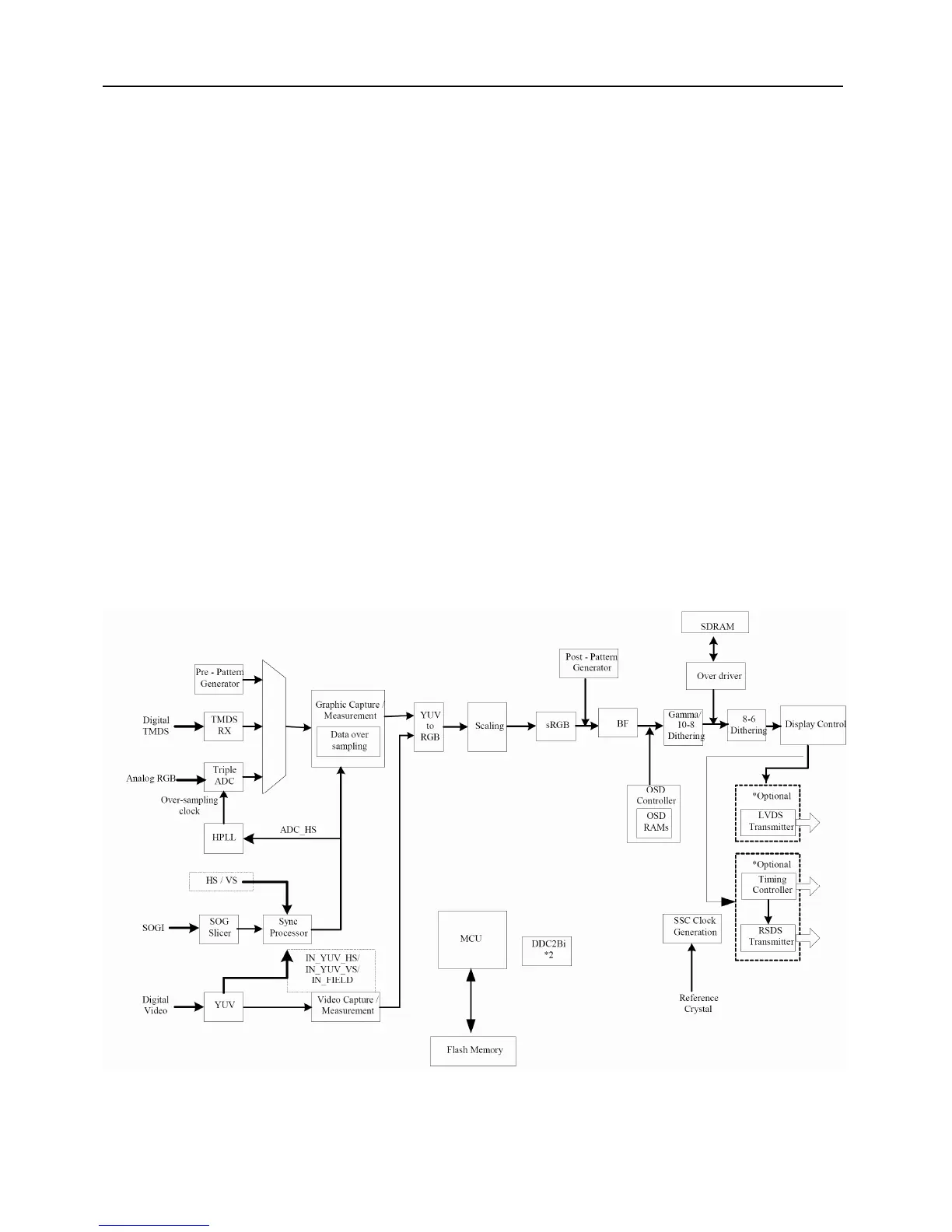
NT68670HTFG (U2): integrate ADC, OSD, SCALER, MCU, LVDS, convert analog RGB into digital and room
and shrink scaling output to LCD panel.
The NT68670 is a highly integrated flat panel display controller that interfaces analog, digital, and video inputs. It
combines a triple ADC, a DVI compliant TMDS receiver, a digital YUV receiver, a high quality zoom and shrink
engine , a multi-color on screen display (OSD) controller , an advanced color engine , an liquid crystal display
accelerator over – driving that embedded 1Mx16 SDRAM and many other functions in a single chip. It provides the
user with a simple, flexible and cost-effective solution for various flat panel display products.
The NT68670 operates at frequencies up to 170MHz, suitable for LCD monitor up to UXGA resolution.
The NT68670 also has a built-in noise reduction function to provide more stable video quality, spread spectrum to
provide low EMI solution, sRGB for video color space convert and post pattern for manufacture test.
The display provided multi-interface with timing controller or without timing controller. With timing controller
provided single/double pixel clock RSDS interface; without timing controller provide single/double pixel clock LVDS
interface. In addition, NT68670 includes an integrated 8-Bit Microcontroller (MCU). It contains an 8-bit 8031
micro-controller, 1,280-bytes internal data memory, four 7-bit resolution A/D Converter, 10-channel 8-bit resolution
PWM DAC, two16-bit timer/counters, and a UART. Except those, it has two-channel hardware DDC solution, and
VESA 2Bi/2B+ master/slave I2C bus interface.
Block Diagram

Other manuals for ViewSonic VX1962wm

Related product manuals