EasyManua.ls Logo

VORAGO REB1 - Introduction; Purpose of Document; Overview of Hardware and Software Components

VORAGO REB1
35 pages
Print Icon
To Next Page IconTo Next Page
To Next Page IconTo Next Page
To Previous Page IconTo Previous Page
To Previous Page IconTo Previous Page
Loading...
VA10800/VA10820 Evaluation Board User’s Manual
V3.0
2
1 Introduction
1.1 Purpose of Document
This document is intended to provide instructions on how to use all features of the REB1
evaluation board and provide a working platform for software development with either the
VA10800 or VA10820 MCUs from VORAGO. The VA10820 has supplemental EDAC (error
detection and correction) and memory scrub functionality. In all other ways, the two devices
are register set identical.
1.2 Overview of Hardware and Software components
The REB1 evaluation board includes a JTAG interface from Segger known as J-Link OB. There is
no need for a separate JTAG debug pod although a connector is provided if a different tool is
preferred. SEGGER Microcontroller is a full-range supplier of hardware and software
development tools. The J-Link OB allows the board to be connected directly to the USB port of
a PC to allow:
- Power to be supplied from the USB 5V supply
- JTAG communications for debug and programming
- Terminal communications to allow data transfer between a PC terminal window and
the VA108x0 MCU.
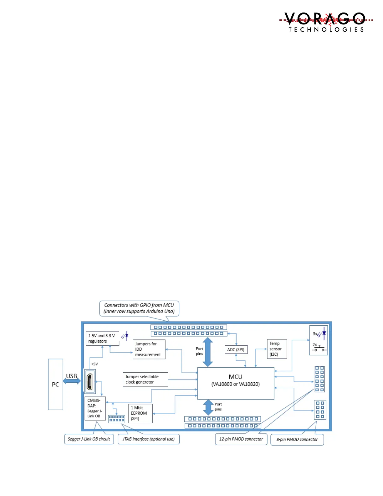
A block diagram of the evaluation board is shown here. The intent of the board is to provide
sufficient hardware to evaluate all facets of the MCU at room temperature.
Figure 1 - Block diagram of REB1

Related product manuals