EasyManua.ls Logo

Weldclass CutForce CF-45P - Primary Schematic Circuit Diagram

Weldclass CutForce CF-45P
40 pages
Print Icon
To Next Page IconTo Next Page
To Next Page IconTo Next Page
To Previous Page IconTo Previous Page
To Previous Page IconTo Previous Page
Loading...
.
22 © Weldclass 2019 | E.&O.E. | Edition 1.0 2019.05
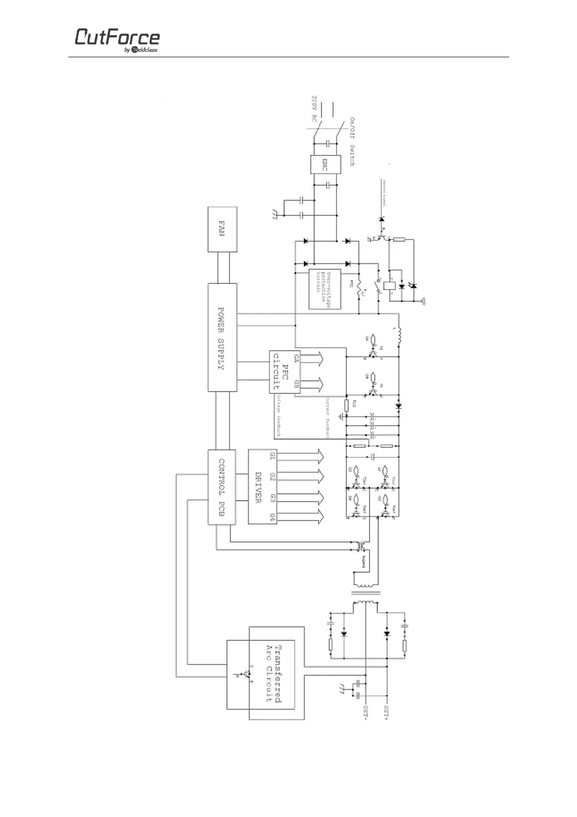
8.5 Primary Schematic Circuit Diagram
Figure 18

Table of Contents

Related product manuals