EasyManua.ls Logo

Whirlpool WFW94HEXW2 - Steam Model Wiring Diagram

Whirlpool WFW94HEXW2
52 pages
Print Icon
To Next Page IconTo Next Page
To Next Page IconTo Next Page
To Previous Page IconTo Previous Page
To Previous Page IconTo Previous Page
Loading...
PAGE 23
FOR SERVICE TECHNICIAN’S USE ONLY
DO NOT REMOVE OR DESTROY
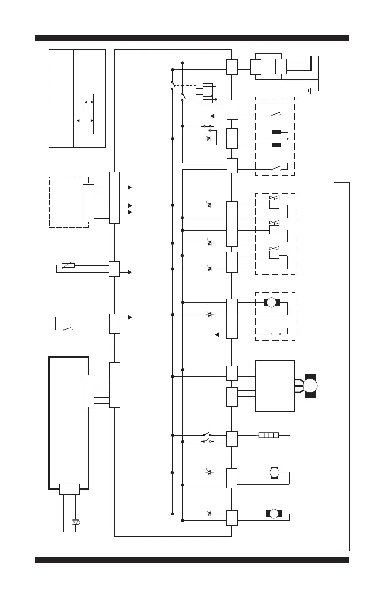
Wiring Diagram – Steam
Figure 10 - Wiring Diagram – Steam
IMPORTANT: Electrostatic discharge may cause damage to machine control electronics. See page 1 for ESD information.
DL3DLS2DCS3
Doorlock System
IF
HE2
DP2
Heater
Drain
Pump
N
L1
IF2
1 2
1 2
L N
313121
1 2 3
1 21 2 3
2
1 2
1
DP
2
LOCK UNLOCKDR SWITCHLK SWITCH
1
2
PK
PK
BU
BU
BK
BK
BK
PK
PK
BK
BK
PK
PK
GN/YL
1 2
L1
N
L1
N
RP2
Fan
AV
3
1
RD
RD
1 2 3
VCH7 VSF2
Valve Assembly
1 2 3
3
1 2 3 4 5 6 7
3
31
COLD
HOT STEAM
CV
HV
SV
11
RD
RD
BU
BU
BU
BU
DI6
Dispenser
123456
3121
DIS MOTORDIS SWITCH
DI
BU
BU
BU
BU
Vcc
Switch Position
Vcc
Door Sw Out
Motor
MS2MI3
M
1 2 1 2 3
MOTOR
CONTROL
UNIT
1
2
3 2 1
PK
PK
BU
BU
BU
GND
Data
Vcc
CENTRAL CONTROL UNIT
UI7FM3
PS8
SET2
Flow Meter
USER INTERFACE
Te mp Sensor
Pressure
Sensor
Drum Light
1 2 3
1
3
51432
1 2 3 4 5 6 7
C2
1 2 3
1
2
P13
1 2
1
2
1 2 3 4 5 6 7 8
YL
YL
BU
BU
BU
BU
BU
BU
BU
BU
BU
BK
BK
BK
BK
Vcc
Vcc
Vcc
Standby
Vcc
GND
Data
Flow Meter Out
GND
Overflow Level
Heater Trip
Analog Input
6 5 4 3 2 1
Vcc, +5V
GND
-7V
+5V
+12V
-7V
Vcc
GND
Vcc (reference voltage)
+5V (GND to Vcc)
+12V (-7V to Vcc)
Voltage References
Temp Sensor Out
50–74 Ω
50–74 Ω
890–1.1k Ω
890–1.1k Ω
890–1.1k Ω
1400–1600 Ω
10–20 Ω
Approx. 16 Ω
G
Each Winding
8.5–14 Ω
BU

Other manuals for Whirlpool WFW94HEXW2

Related product manuals