EasyManua.ls Logo

Whirlpool WFW94HEXW2 - Schémas de Câblage

Whirlpool WFW94HEXW2
52 pages
Print Icon
To Next Page IconTo Next Page
To Next Page IconTo Next Page
To Previous Page IconTo Previous Page
To Previous Page IconTo Previous Page
Loading...
POUR LE TECHNICIEN SEULEMENT
PAGE 48
NE PAS ENLEVER NI DÉTRUIRE
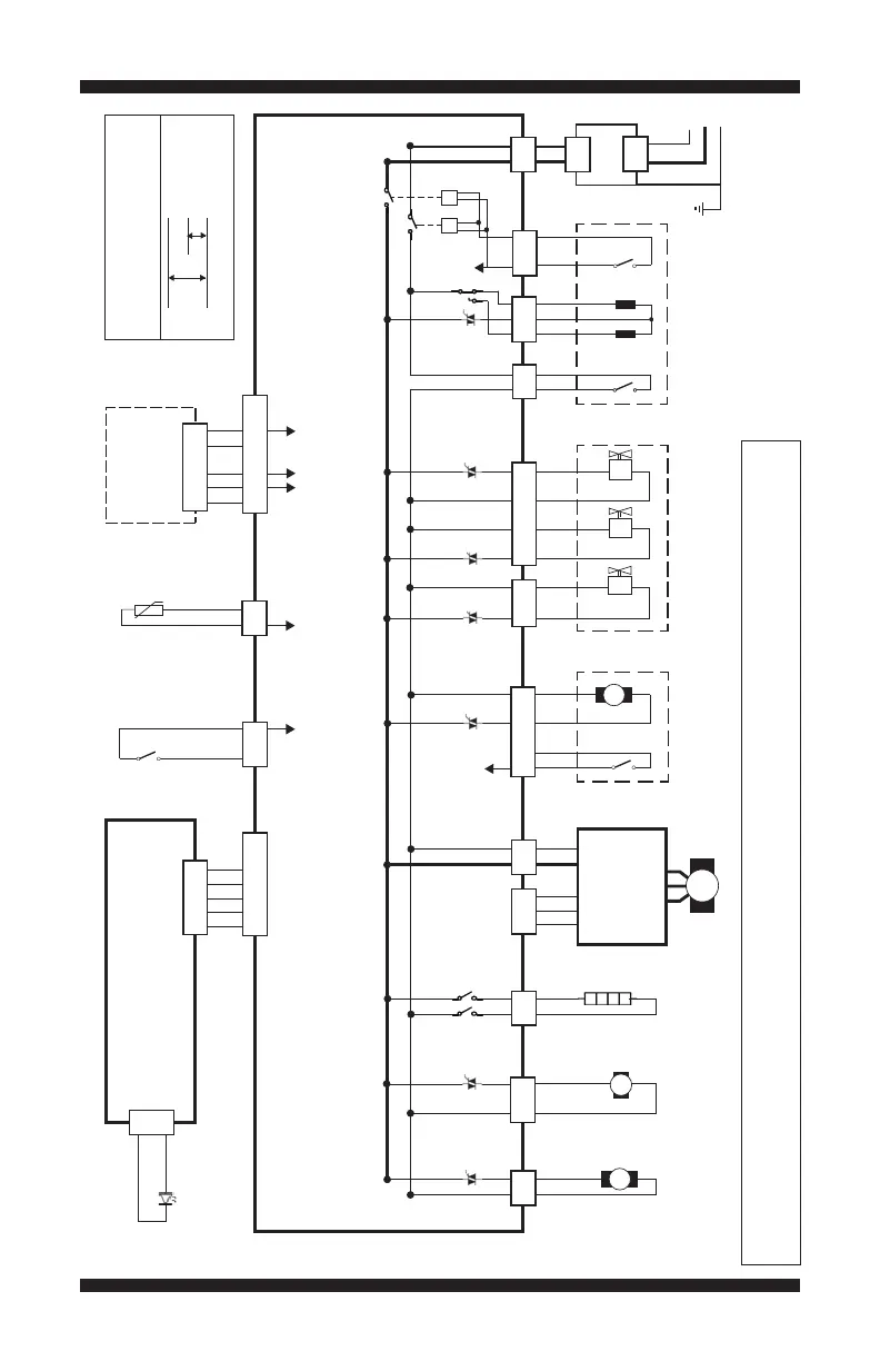
Schéma de câblage – Vapeur
IMPORTANT : Les décharges électrostatiques (ESD) peuvent endommager les commandes électroniques de la laveuse.
Pour plus de détails sur les ESD, voir page 25.
Figure 10 - Schéma de câblage – Vapeur
DL3DLS2DCS3
Système de verrouillage
de la porte
IF
HE2
DP2
Élément
chauffant
Pompe
de vidange
N
L1
IF2
1 2
1 2
L N
313121
1 2 3
1 21 2 3
2
1 2
1
DP
2
1
2
ROSE
ROSE
BU
BU
N
N
N
ROSE
ROSE
N
N
ROSE
ROSE
VE/JA
1 2
L1
N
L1
N
RP2
Ventilateur
AV
3
1
R
R
VCH7 VSF2
Ensemble de vannes
3
3
31
Froide
CV
HV
SV
11
R
R
BU
BU
BU
BU
DI6
Distributeur
3121
Moteur
de dist.
DI
BU
BU
BU
BU
Vcc
Position du
contacteur
Vcc
Sortie de
contacteur
de la porte
Moteur
MS2MI3
M
1 2 1 2 3
Module
de commande
du moteur
1
2
3 2 1
ROSE
ROSE
BU
BU
BU
Terre
Données
Vcc
Module de commande central
UI7FM3
PS8
SET2
Débitmètre
Interface utilisateur
Capteur de temp.
Capteur
de pression
Lampe
du tambour
1 2 3
1
3
5 1 4 3 2
1 2 3 4 5 6 7
C2
1 2 3
1
2
P13
1 2
1
2
1 2 3 4 5 6 7 8
JA
JA
BU
BU
BU
BU
BU
BU
BU
BU
BU
N
N
N
N
Vcc
Vcc
Vcc
Attente
Vcc
Terre
Données
Sortie de
débitmètre
Terre
Niveau de
débordement
Déclenchement
de l’élément chauffant
Entrée analogique
6 5 4 3 2 1
Vcc, +5V
Terre
-7V
+5V
+12V
-7V
Vcc
Terre
Vcc (tension de référence)
+5V (Terre à Vcc)
+12V (-7V à Vcc)
Tensions de référence
Sortie de capteur
de temp.
Contacteur
de dist.
Contacteur
de la porte
Verrouillage Déverrouillage
Contacteur
de verrou
Chaude Vapeur
G
50–74 Ω
50–74 Ω
890–1,1k Ω
890–1,1k Ω
890–1,1k Ω
1400–1600 Ω
10–20 Ω
Approx. 16 Ω
Chaque bobinage
8,5–14 Ω
1 2 3
1 2 31 2 3 4 5 6 7
123456
BU

Other manuals for Whirlpool WFW94HEXW2

Related product manuals