EasyManua.ls Logo

Whirlpool WFW94HEXW2 - Page 49

Whirlpool WFW94HEXW2
52 pages
Print Icon
To Next Page IconTo Next Page
To Next Page IconTo Next Page
To Previous Page IconTo Previous Page
To Previous Page IconTo Previous Page
Loading...
PAGE 49
POUR LE TECHNICIEN SEULEMENT
NE PAS ENLEVER NI DÉTRUIRE
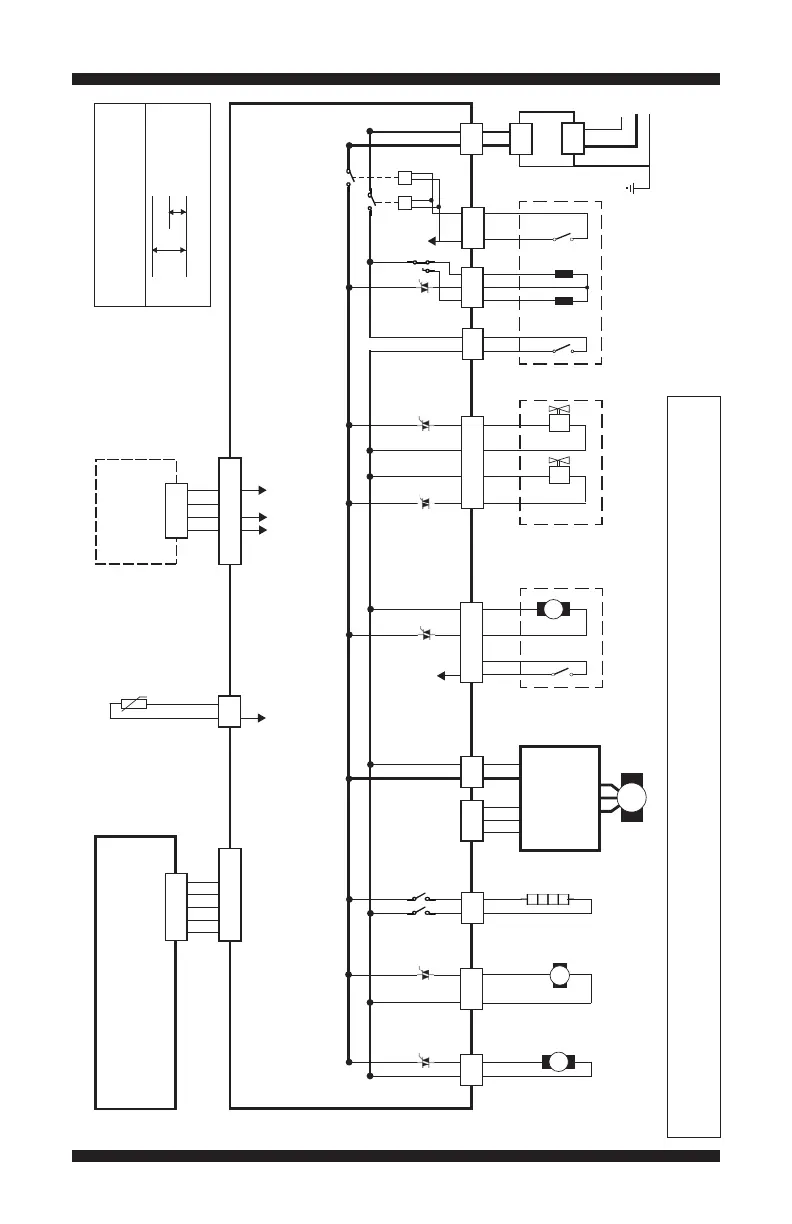
Figure 11 - Schéma de câblage – Sans vapeur
Schéma de câblage – Sans vapeur
IMPORTANT : Les décharges électrostatiques (ESD) peuvent endommager les commandes électroniques de la laveuse.
Pour plus de détails sur les ESD, voir page 25.
DL3DLS2DCS3
IF
HE2
DP2
N
L1
IF2
1 2
1 2
L N
313121
1 2 3
1 21 2 3
2
1 2
1
DP
2
1
2
ROSE
ROSE
BU
BU
N
N
N
ROSE
ROSE
N
N
ROSE
ROSE
VE/JA
1 2
L1
N
L1
N
RP2
AV
3
1
R
R
VCH7
3
31
CV
HV
1
BU
BU
BU
BU
DI6
3121
DI
BU
BU
BU
BU
Vcc
Vcc
Moteur
MS2MI3
M
1 2 1 2 3
Module
de commande
du moteur
1
2
3 2 1
ROSE
ROSE
BU
BU
BU
Terre
Données
Vcc
UI7SET2
5 1 4 3 2
1 2 3 4 5 6 7
C2
1 2
1
2
BU
BU
BU
BU
N
N
Vcc
Attente
Vcc
Terre
Données
Vcc, +5V
Terre
-7V
+5V
+12V
-7V
Vcc
Terre
Vcc (tension de référence)
+5V (Terre à Vcc)
+12V (-7V à Vcc)
Tensions de référence
PS8
1 2 3 4 5 6 7 8
BU
BU
BU
BU
Vcc
16 11 14 12
Niveau de lavage
Système de verrouillage
de la porte
Contacteur
de la porte
Verrouillage Déverrouillage
Contacteur
de verrou
Ensemble de vannes
Froide Chaude
Distributeur
Moteur
de dist.
Contacteur
de dist.
Élément
chauffant
Ventilateur
Pompe
de vidange
Sortie de
contacteur
de la porte
Position du
contacteur
Module de commande central
Niveau de
débordement
Déclenchement
de l’élément chauffant
Sortie de capteur
de temp.
Interface utilisateur
Capteur de temp.
Capteur
de pression
G
50–74 Ω
50–74 Ω
890–1,1k Ω
890–1,1k Ω
1400–1600 Ω
10–20 Ω
Chaque bobinage
8,5–14 Ω
Approx. 16 Ω
123
1234567
123456
BU

Other manuals for Whirlpool WFW94HEXW2

Related product manuals