EasyManua.ls Logo

Yamaha 01x - Page 136

Yamaha 01x
153 pages
Print Icon
To Next Page IconTo Next Page
To Next Page IconTo Next Page
To Previous Page IconTo Previous Page
To Previous Page IconTo Previous Page
Loading...
HGFEDCBA
1
2
3
4
5
6
O1X
6
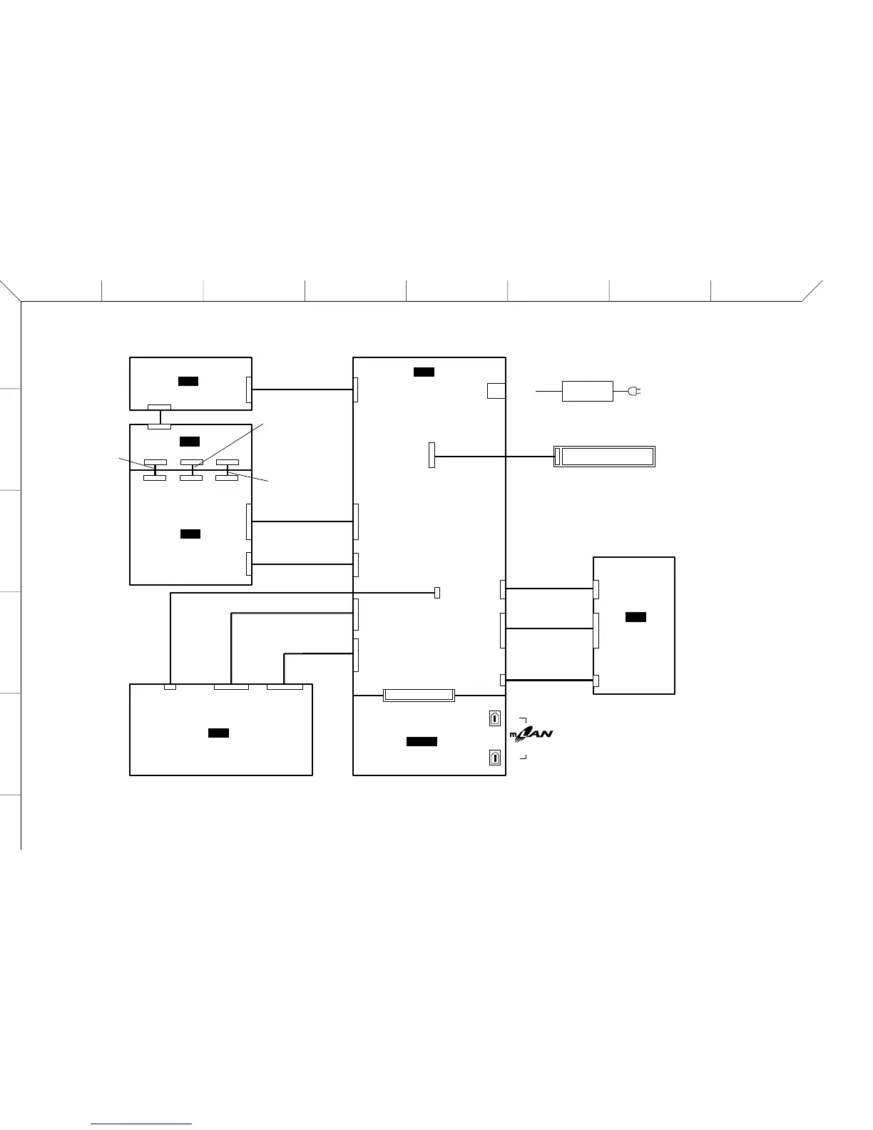
OVERALL CONNECTOR CIRCUIT DIAGRAM
28C99-8825604
AN
DM
MLN2
PN1
PN2
RE
MF
LCD
CN201
CN202
18P
CN401
JK501
CN101
CN204
CN201 CN202 CN203
CN103 CN104 CN105
CN404
CN405
CN403
CN502
CN201
CN503
CN201
CN101
CN202
CN2
CN3
CN501
CN402
CN202
CN6
CN101
CN102
CN101 CN106 CN105
DC IN
1
2
IEE1394 (S400)
26P
16P
16P
18P
16P
20P
22P
26P
26P
6P
6P
4P
4P
4P
26P
16P
6P
100P
6P
4P
20P
22P
18P
18P
10P 11P 10P
10P
11P10P
DMLCD WB316800
DMRE MFA18400
PNRE MFA18180
PNPN WA619000
PNPN WA618300
PNPN WA618300
DMPN WB316900
DMPN WB317000
DMMF MFA20200
DMMF MFA22140
DMAN MFA26160
AN POWER (WA53900)
AN POWER (WA61840)
MF POWER (WA53910)
NOTE1) The parts with ( ) in Part No. are not available as
service parts.
NOTE1)上記束線のうち、部品No.に( )がついている部品は
    サービス部品として準備されていません。
(PA-300)
AC IN
AC ADAPTOR