EasyManua.ls Logo

Yamaha DBR15 - Page 101

Yamaha DBR15
109 pages
Print Icon
To Next Page IconTo Next Page
To Next Page IconTo Next Page
To Previous Page IconTo Previous Page
To Previous Page IconTo Previous Page
Loading...
HGFEDCBA
1
2
3
4
5
6
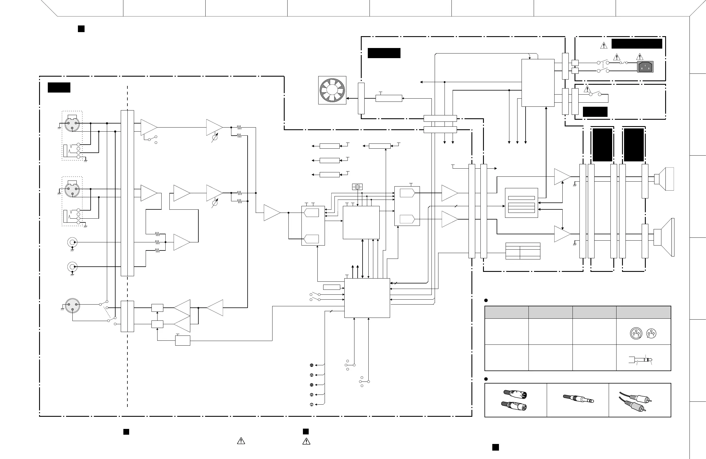
BLOCK DIAGRAM (DBR10/DBR12/DBR15)
BLOCK DIAGRAM (DBR10/DBR12/DBR15)
28CA1-2001134892-1
DBR10/DBR12/DBR15
3
㻼㻿
㻼㻯㻹㻝㻣㻤㻝
㻼㻾㻻㼀㻱㻯㼀㻱㻰
㻰㻵㻳㻵㼀㻭㻸㻌㻭㼁㻰㻵㻻
㻭㻹㻼
㻼㻾㻻㼀㻱㻯㼀㻱㻰
㻰㻵㻳㻵㼀㻭㻸㻌㻭㼁㻰㻵㻻
㻭㻹㻼
㻾㻱㻰
㻮㻸㼁㻱
㼅㻱㻸㻸㻻㼃
㻮㻸㻭㻯㻷
㻰㻭㻯㻕
㻼㻯㻹㻝㻤㻜㻟
㻭㻰㻯㻕
㻵㻺㻼㼁㼀㻝
㻔㻹㻵㻯㻛㻸㻵㻺㻱㻕
㻸㻱㼂㻱㻸
㻿㼁㻹
㻔㻙㻝㻕
㻵㻺㼂
㻮㻭
㻿㼁㻹
㻔㻙㻝㻕
㻗㻡㻭
㻗㻟㻚㻟㻰
㻿㻼㻱㻭㻷㻱㻾㻿㻌㻻㼁㼀
㻼㻭
㻔㻗㻝㻕
㻼㻻㼃㻱㻾
㼼㼂㻮
㻲㻭㻺
㻭㻹㻼㻙㻱㻺㻭
㻛㻭㻹㻼㻙㻱㻾㻾
㼀㻙㻿㻱㻺㻿㻱
㻴㻲
㻸㻲
㻰㻙㻯㼛㼚㼠㼛㼡㼞
㻛㻰㻯㻙㻲㻭㼁㻸㼀
㻛㻭㻹㻼㻙㻱㻾㻾㻻㻾
㻼㻾㻻㼀㻱㻯㼀㻵㻻㻺㻌㻵㻛㻲
㻭㻹㻼㻙㻱㻺㻭㻮㻸㻱
㼀㻴㻱㻾㻹㻭㻸
㻗㻡㻭㻗㻟㻚㻟㻰
㻵㻞㻯
㻞㻠㻚㻡㻣㻢㻹㻴㼦
㼁㻭㻾㼀
㻸㻼㻲
㻔㻙㻝㻕
㻸㻼㻲
㻔㻙㻝㻕
㻛㻼㼃㻾㻙㻻㻲㻲㻌
㻲㻭㻺㻙㻰㻾㼂
㻛㻰㻿㻼㻙㻾㻱㻿
㻸㻱㻰㻙㻸㻹㼀
㻸㻱㻰㻙㻿㻵㻳
㻸㻱㻰㻙㻼㻾㻻㼀
㻸㻱㻰㻙㻼㼃㻾
㻸㻱㻰㻙㻱㻽
㻛㻾㻱㻿㻱㼀
㻰㻭㻯㻙㻹㼁㼀㻱
㻛㻭㻰㻙㻼㻰㼃㻺
㻿㻻
㻿㻵
㻰㼑㼎㼡㼓㻛㻲㼘㼍㼟㼔 㻵㻛㻲
㻹㻭㻵㻺
㻯㻻㻺㼀㻾㻻㻸㻸㻱㻾
㼀㻹㻠㻯㻝㻞㻟㻜㻰㻡㻼㻹
㻹㻯㻸㻷
㻗㻟㻚㻟㻰
㻗㻝㻚㻤㻰
㻰㻿㻼
㻿㻼㻾㻙㻞
㻔㼅㻿㻿㻥㻡㻞㻕
㼼㻝㻡㻭
㻗㻝㻡㻰
㻗㻝㻡㻰
㻲㻭㻺㻌㻰㻾㻵㼂㻱㻾
㻶㼀㻭㻳
㻰㼑㼎㼡㼓 㻵㻛㻲
㻭㻹㻼㻙㻱㻺㻭
㻛㻭㻹㻼㻙㻱㻾㻾
㼀㻙㻿㻱㻺㻿㻱
㻼㻻㻲㻲㻙㻾㻱㻽
㻮㻯㻸㻷
㻸㻾㻯㻷
㻲㻸㻭㻿㻴㻦㻢㻠㻷㻮㻿㻾㻭㻹㻦㻞㻠㻷㻮
㻰㻙㻯㻺㼀㻾㻙㻿㼃
㻴㻼㻲㻙㻿㼃
㻛㼁㻼㻰㻭㼀㻱
㻸㻵㻹㻵㼀
㻸㻱㼂㻱㻸
㻼㻾㻻㼀㻱㻯㼀㻵㻻㻺
㻿㻵㻳㻺㻭㻸
㻴㻼㻲
㻛㻰㻿㻼㻙 㻵㻾㻽
㻻㼁㼀㻼㼁㼀
㻔㼀㻴㻾㼁㻛㻹㻵㼄㻕
㼃㻻㻻㻲㻱㻾
㼀㼃㻱㻱㼀㻱㻾
㻼㻭
㻔㻗㻝㻕
㻿㼁㻹
㻔㻙㻝㻕
㻯㻴㻝㻌㼀㻴㻾㼁
㻯㻴㻝㻛㻞㻌㻹㻵㼄
㻹㻵㻯
㻸㻵㻺㻱
㻯㻻㻹㻮㻻㻌㻶㻭㻯㻷
㻴㻭
㻯㻻㻹㻮㻻㻌㻶㻭㻯㻷
㻵㻺㻼㼁㼀㻞
㻔㻸㻵㻺㻱㻕
㻹㻭㻵㻺
㻻㻲㻲
㻹㻻㻺㻵㼀㻻㻾
㻝㻞㻜㻴㼦
㻝㻜㻜㻴㼦
㻻㻲㻲
㻰㻙㻯㻻㻺㼀㻻㼁㻾
㻗㻝㻚㻤㻰
㻗㻟㻚㻟㻰
㻗㻝㻚㻤㼂㻌㻸㻰㻻
㼁㻮㻙
㻮㻭㻸
㼁㻮㻙
㻮㻭㻸
㻹㼁㼀㻱
㻰㻾㻵㼂㻱㻾
㻗㻝㻡㻭
㻹㼁㼀㻱
㻹㼁㼀㻱
㻸㻱㻰㻌㼏㼛㼚㼠㼞㼛㼘
㻭㻹㻼㻙㻯㻸㻷
㻛㻸㻵㻺㻱㻙㻹㼁㼀㻱
㻗㻡㻚㻢㼂
㻗㻝㻡㻰
㻗㻡㻚㻢㼂㻌㻰㻯㻙㻰㻯
㻗㻡㻭
㻗㻡㻚㻢㼂
㻗㻡㼂㻌㻸㻰㻻
㻗㻟㻚㻟㻰
㻗㻡㻚㻢㼂
㻗㻟㻚㻟㼂㻌㻸㻰㻻
㻛㻰㻱㻮㼁㻳㻙㻹㻻㻰㻱
㻭㻰㻯
㻭㻰㻯
㻰㻭㻯
㻰㻭㻯
㼂㻰㻾
㻗㻝㻡㻰
㻛㻰㻯㻙㻼㻾㻻㼀㻱㻯㼀㻵㻻㻺
㻛㻰㻿㻼㻙㻹㼁㼀
㻗㻡㻚㻢㼂
㻗㻡㻚㻢㼂
㻼㻵㻺㻌㻶㻭㻯㻷
㼼㻝㻡㻭
㼂㻻㻸㼀㻭㻳㻱㻌
㻿㻱㻸㻱㻯㼀㻻㻾
㻼㻻㼃㻱㻾
㻿㼃㻵㼀㻯㻴
㻭㻯
㻵㻺㻸㻱㼀
㻲㼁㻿㻱
㻖㻌㻼㻌㼐㼑㼟㼠㼕㼚㼍㼠㼕㼛㼚㻌㼛㼚㼘㼥
㻰㻮㻾㻝㻡
㻰㻮㻾㻝㻞
㻰㻮㻾㻝㻜
㻻㼜㼑㼚
㻿㼑㼠㻌㼠㼛㻌㻳㻺㻰
㻹㻻㻰㻱㻸 㻿㻱㼀㼀㻵㻺㻳
㻭㻹㻼㻙㻵㻰
㻭㻹㻼㻵㻰
㻼㼁㻌㼞㼑㼟㼕㼟㼠㼛㼞㻌㼕㼟㻌㼘㼛㼏㼍㼠㼑㼐㻌㼕㼚㻌㻰㻿㻼㼋㻝㻚
㻮㻭
㻴㻭
DSP
AMPS
SUBL
(ACIN)
SUBL
(SP OUT)
SUBL
(SP IN)
VSL
JK602
JK603
JK604
JK601
SW601
CN6019P
CN6039P
CN50410P
CN1043P
CN5059P
CN1039P
CN20110P
CN2024P
CN3034P
CN3044P
CN3054P
CN3062P
CN1022P CN1012P
W301NWHITE
W301L
GRAY
CN9012P
CN6023P
CN6043P
IC6028P
SW602
VR601
VR602
6
7
5
2
3
2
3
IC6038P
6
777
88
5
IC6018P
6
7
5
IC6058P
6
7
5
3
1
1
3
1
3
2
IC6048P
6
7
5
IC6048P
2
1
3
IC6058P
2
2
7
11
14 5
15
5
15
14
7
8
6
4
11
14,
29
8,
20,
31
3
12 21 2613
27
19
3534
38
16
31
30
60 59
43~47
48
5,6,8
14
24
15
1
4
10
19
15,
16
32,
33
11
10
12
43
2
5,61,2
4
3
IC4068P
2
3,4
11
6,
5,
7
6,
5,
7
1 5 7,8
3,4
1
3
1
5 7,8
10
1
2
1
2
2
1
3
6
72
44
1
3
3
3
2
4
13
1
3
2
4
1
4
2
3
1
4
2
3
1
1
1
2
213
5
5
10
2
5
IC6038P
2
1
3
5
6
5
6
IC6028P
IC5074P
8
5
1
IC5059P
IC5065P
IC4047P
IC40120P
IC405
16P
IC20216P
IC20116P
IC103~IC105
3P
IC1063P
IC5025P
SW504
SW503
SW502
LD501
LD502
LD503
LD504
LD505
SW505
IC40233P
IC50464P
2
1
R655
R656
R658
Q115~Q117
X401
R657
R623
R624
R625
TR601
TR603~TR605
TR602
3
CN3072P
SW901
F301
JK301
(110V/220V)
OP AMP
OP AMP OP AMP
OP AMP
OP AMP
OP AMP
OP AMP
OP AMP
OP AMP
WARNING
Components having special characteristics are marked and must be
replaced with parts having specificationequal to those originally installed.
安全上の注意
印の部品は安全維持す重要部品交換場合
安全のに必ず指定の部品使用ださい
-DFNDQG&RQQHFWRU/LVW3LQ$OLJQPHQW
-DFNVDQG&RQQHFWRUV 3RODULWLHV %DODQFHG8QEDODQFHG &RQILJXUDWLRQV
,13870,&/,1(
,1387/,1(
2873877+580,;
,13870,&/,1(
,1387/,1(
Pin 1: Ground
(ピン 1: グラウンド)
Pin 2: Hot (+)
(ピン 2: ホット(+)
Pin 3: Cold (-)
(ピン 3: コールド(−)
Balanced
(バランス型)
OUTPUTINPUT
XLR connector
Tip: Hot (+)
(チッ :ホッ(+)
Ring: Cold (-)
(リング :コールド(−)
Sleeve: Ground
(スリーブ :グラド)
Balanced
(バランス型)
Ring
TipSleeve
TRS phone plug
&RQQHFWRU7\SHV
;/5 3KRQH 5&$3LQ
0DOH
)HPDOH
7563KRQH3OXJ
/:KLWH
55HG
(端子の極性(ピン配列)
出力端子名称
(フォーン) (RCAピン)
端子の極性 バランス/アンバランス 端子の形状
(XLR コネクター)
(メス)
(メス)
(オス)
(オス)
(リング)
(チップ)(スリーブ)
(TRS
(TRS フォンプラグ)
(コネクターの種類)
(L(白)
(R(赤)

Other manuals for Yamaha DBR15

Related product manuals