EasyManua.ls Logo

Yamaha DVD-E600 - Page 13

Yamaha DVD-E600
40 pages
Print Icon
To Next Page IconTo Next Page
To Next Page IconTo Next Page
To Previous Page IconTo Previous Page
To Previous Page IconTo Previous Page
Loading...
13
DVD-E600
DVD-E600
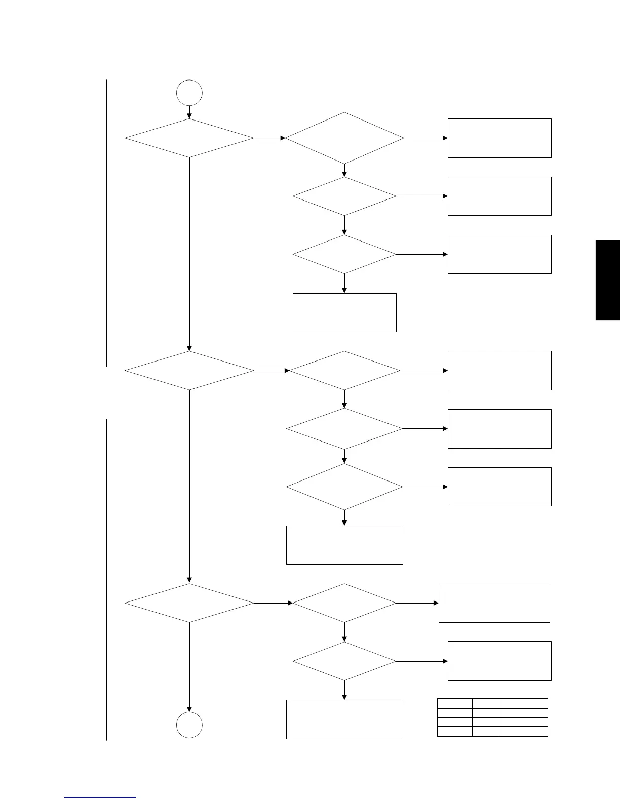
A
トレーが
開いている時、自動的に
閉まるか
?
信号TROUT
(MT1336Eの48ピン)とTRIN
(MT1336Eの47ピン)は
正しいか
?
信号
TRCLOSEとTROPENは
正しいか
?
信号
LOAD+とLOAD-は
正しいか
?
DVDメカを接続する回路を
チェックする
DVDメカ上の
ポジション・スイッチを
チェックする
BA5954と周辺をチェックする
No
No
No
Yes
Yes
No
Yes
スレッドが
外周側にある時、自動的に内周側に
移動するか
?
信号
STBY(BA5954の28ピン)は
"H"レベルか
?
STBYに関連する回路を
チェックする
信号
FMSO(BA5954の23ピン)は
1.4V以上か
?
信号SL+
(BA5954の17ピン)と
SL-(BA5954の18ピン)は
正しいか
?
パターンまたはDVDメカへの
ケーブル接続をチェックする
FMSOに関連する回路を
チェックする
BA5954をチェックする
No
No
Yes
No
Yes
Yes
No
Yes
Yes
光ピックアップ
がディスクを見つける動作を
するか
?
FOSO
(BA5954の1ピン)に信号
があるか
?
信号
F+(TP13)とF-(TP14)は
正しいか
?
DVDメカとBA5954間の
ケーブルと回路をチェックする
No
No
Yes
Yes
No
Yes
B
1.MT1379BEからBA5954への
信号をチェックする
2.MT1379BEが作動していない
可能性がある
BA5954の周辺回路をチェッ
クする
MT1336EとBA5954間の回路
をチェックする
Board Ref Name
MONO 7602 MT1336E
MONO 7603 BA5954
MONO 7606 MT1379BE
MONO Board

Other manuals for Yamaha DVD-E600

Related product manuals