EasyManua.ls Logo

Yamaha DVD-E600 - Page 15

Yamaha DVD-E600
40 pages
Print Icon
To Next Page IconTo Next Page
To Next Page IconTo Next Page
To Previous Page IconTo Previous Page
To Previous Page IconTo Previous Page
Loading...
15
DVD-E600
DVD-E600
B
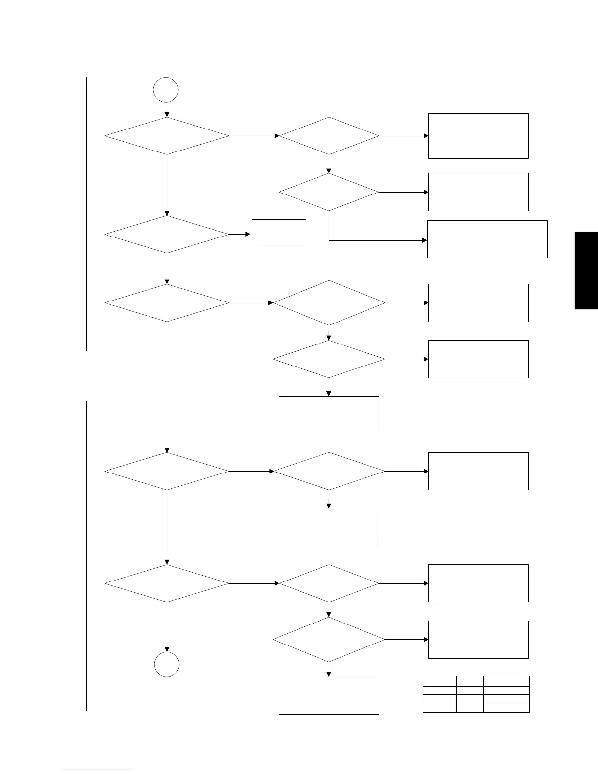
ディスクの読み取り時に
レーザーONはOKか
?
No
信号
LDO1とLDO2は
正常か
?
TP22と
TP24の電圧は
OKか
?
DVDメカを接続している回路を
チェックする
光ピックアップが損傷している
かもしれない
MT1336Eの周辺回路を
チェックする
2個のトランジスター
(Ref7620と7621)の
周辺回路をチェックする
2個のトランジスター
(Ref7620と7621)の
周辺回路をチェックする
No
No
Yes
Yes
ディスクが搭載されているか
?
Yes
レーザーOFF
No
フォーカスONはOKか
?
Yes
No
信号
FEO(MT1336Eの18ピン)は
正しいか
?
MT1336Eの18ピンから
MT1379BEの205ピンへの
回路をチェックする
光ピックアップとMT1336E間
の回路をチェックする
MT1336Eの周辺回路を
チェックする
No
No
Yes
Yes
MT1336Eの
ピンA,B,C,D,E,Fのどれ
かの信号がONになって
いるか
?
ディスクのIDは正しいか
?
Yes
No
MT1336Eの19ピンから
MT1379BEの206ピンへの
回路をチェックする
MT1336Eとその周辺回路を
チェックする
No
RFL
(MT1336Eの19ピン)の信号は
正常か
?
Yes
スピンドルONはOKか
?
No
信号SP+
(BA5954の11ピン)とSP-
(BA5954の12ピン)の信号
は正しいか
?
スピンドル・ドライバーと
BA5954間の接続を
チェックする
BA5954とその周辺回路を
チェックする
No
No
Yes
Yes
DMSO
(MT1379BEの18ピン)は
正常か
?
Yes
C
MT1379BEとその周辺回路を
チェックする
Board Ref Name
MONO 7602 MT1336E
MONO 7603 BA5954
MONO 7606 MT1379BE
MONO Board

Other manuals for Yamaha DVD-E600

Related product manuals