EasyManua.ls Logo

YASKAWA JEPMC-MP2300S-E - Page 15

YASKAWA JEPMC-MP2300S-E
23 pages
To Next Page IconTo Next Page
To Next Page IconTo Next Page
To Previous Page IconTo Previous Page
To Previous Page IconTo Previous Page
Loading...
8 Wiring
E-13
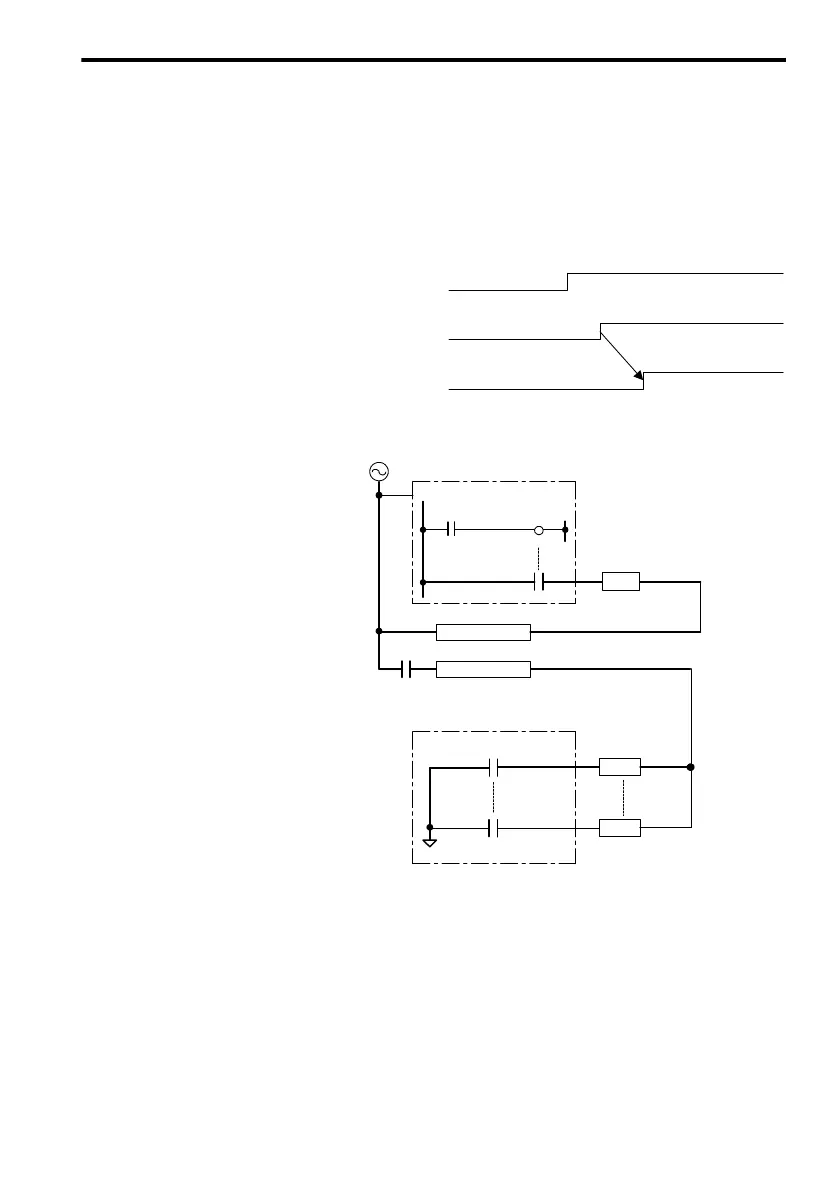
The power ON sequences and circuit configuration examples are as shown below.
When the output is connected to Relay and Solenoid
Configure the circuit so that the power supply to the output device (relay, solenoid, etc.) will
be turned ON upon the CPU RUN output (interlock output) of the MP2000 module.
<Power ON Sequence>
<Circuit Configuration Example>
MP2000 module
power supply
CPU RUN signal
Output device power supply
OFF
ON
OFF
OFF
ON
ON

Other manuals for YASKAWA JEPMC-MP2300S-E

Related product manuals