EasyManua.ls Logo

YASKAWA JEPMC-MP2300S-E - Page 462

YASKAWA JEPMC-MP2300S-E
557 pages
Print Icon
To Next Page IconTo Next Page
To Next Page IconTo Next Page
To Previous Page IconTo Previous Page
To Previous Page IconTo Previous Page
Loading...
12.2 Troubleshooting System Errors
12.2.2 Troubleshooting Flowchart for System Errors
12-9
Troubleshooting
12.2.2 Troubleshooting Flowchart for System Errors
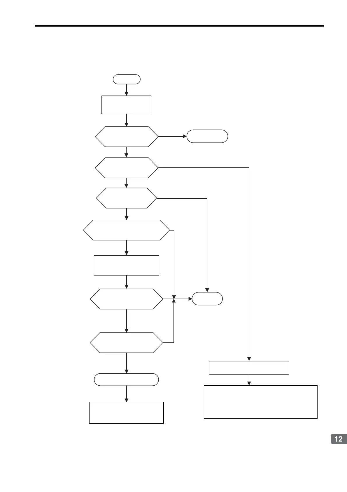
A troubleshooting flowchart for system errors is provided below.
* For LED indicator pattern, refer to 12.1.3 ( 2 ) LED Indicator Meanings.
START
YES
NO
YES
NO
YES
NO
NO
YES
NO
YES
NO
YES
Use the LED indicator
pattern
*
to classify the
error.
Classifications = Warning
ALM indicator lit or
blinking?
Classifications = Fatal error
ERR indicator blinking?
Hardware failure/watchdog timer timeout
Only ERR indicator lit?
Turn OFF the STOP switch on
DIP switch SW6 and turn ON the
power.
Online Stop Mode
Only RDY indicator lit?
Check SW00050.
Watchdog timer timeout?
User program error
Hardware
failure
Check CPU Error Status (SW00041).
User program
error
Battery alarm
indicator
BAT lit?
Replace battery.
Fatal error
Alarm
Check the location of the error
referring to 12.2.3
Correcting
User Program Errors
.
(1) Operation error (SB000418)
Refer to 12.2.4 ( 3 )
Ladder Program User Opera-
tion Error Status
.
(2) I/O error (SB000419)
Refer to 12.2.4 ( 6 )
System I/O Error Status
.

Table of Contents

Other manuals for YASKAWA JEPMC-MP2300S-E

Related product manuals