EasyManua.ls Logo

3Com 3C16950 - Network Configuration Examples; Network Segmentation I

3Com 3C16950
60 pages
Print Icon
To Next Page IconTo Next Page
To Next Page IconTo Next Page
To Previous Page IconTo Previous Page
To Previous Page IconTo Previous Page
Loading...
Network Configuration Examples 17
Network
Configuration
Examples
The following illustrations show some examples of how the Switch can be
placed on your network.
Network
Segmentation I
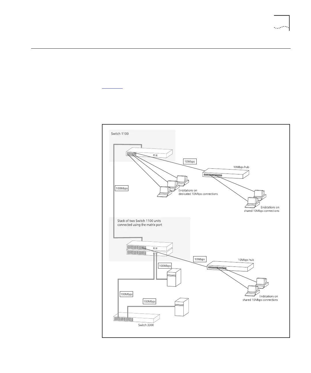
Figure 3
shows how the Switch 1100 fits into a large corporate network
with a Fast Ethernet infrastructure. A Switch is positioned on each floor
and servers are centralized in the basement.
Figure 3
Using the Switch 1100 to segment your network
16950ua.bk Page 17 Thursday, April 29, 1999 1:28 PM

Table of Contents

Related product manuals