EasyManua.ls Logo

A.O. Smith dre-52 - Page 170

A.O. Smith dre-52
176 pages
Print Icon
To Next Page IconTo Next Page
To Next Page IconTo Next Page
To Previous Page IconTo Previous Page
To Previous Page IconTo Previous Page
Loading...
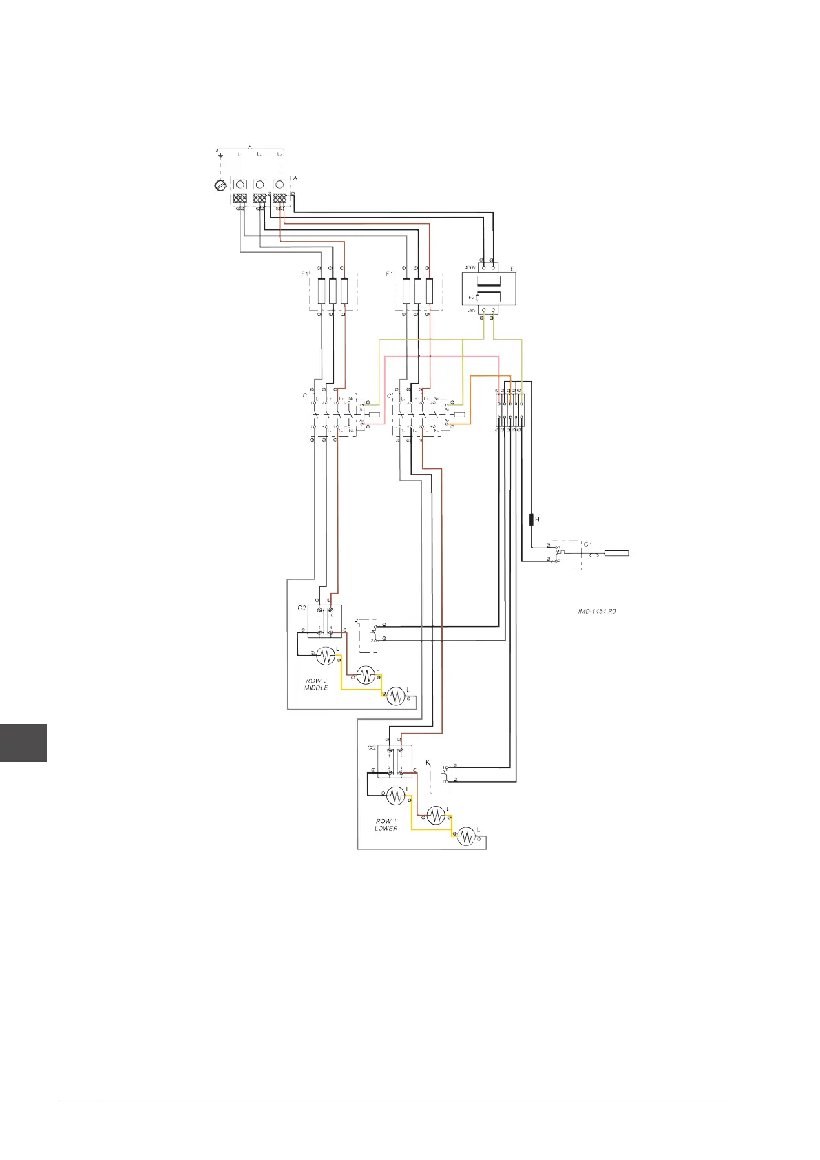
Fig. Electrical wiring diagram - 6 elements
64 Installation, Maintenance and Service part
AP

Table of Contents

Other manuals for A.O. Smith dre-52

Related product manuals