EasyManua.ls Logo

ABB 8408608 - Control Menu; Identification Menu

ABB 8408608
40 pages
Print Icon
To Next Page IconTo Next Page
To Next Page IconTo Next Page
To Previous Page IconTo Previous Page
To Previous Page IconTo Previous Page
Loading...
PowerValue 11 RT/T G2
6-10kVA
28
ABB UPS PRODUCTS AND SOLUTIONS
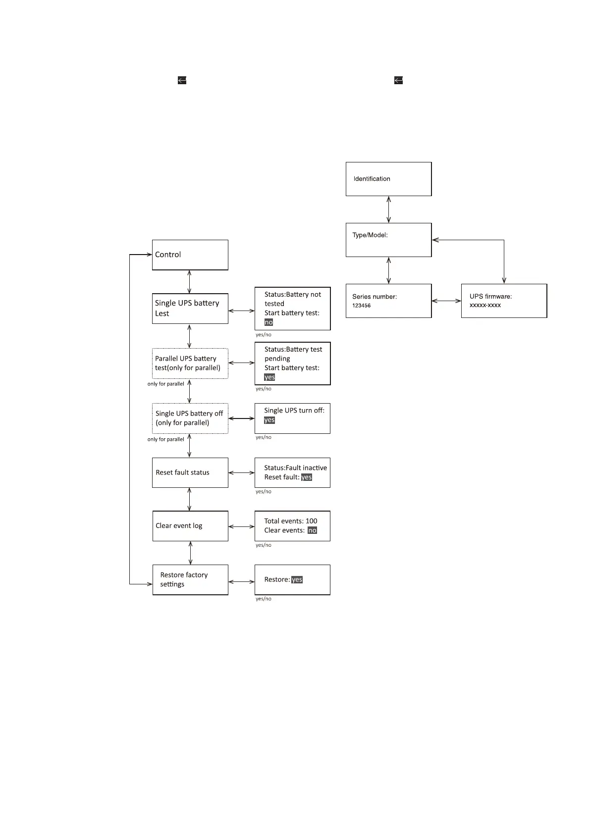
4.6.5 Control menu
By pressing
on the Control menu,
the next control menu tree is displayed.
Start Battery Test: this is the command
that allows the UPS to do a battery test.
Reset Fault status: when a fault occurs, the UPS
will stay in Fault mode and the alarm will continue
to ring. Enter this menu to reset error status: then
the UPS stops the alarm and recovers to bypass
mode. The cause of the fault should be checked
and corrected before the UPS is reset manually.
Restore factory settings: all the settings are reset
to default factory settings. Can only be done in
bypass mode.
26 Control menu
27 Identification menu
4.6.6 Identification menu
By pressing
on the Identification menu,
the next identification menu tree is displayed.
Identification information includes UPS serial
number, firmware serial number and model type.
Press ESC for more than 3 s to return to the last
main menu tree.
26
27

Related product manuals