EasyManua.ls Logo

ABB AMVAC - 1.0 OVERVIEW

ABB AMVAC
50 pages
Print Icon
To Next Page IconTo Next Page
To Next Page IconTo Next Page
To Previous Page IconTo Previous Page
To Previous Page IconTo Previous Page
Loading...
34
1VAL050601-MB Rev C
ELECTRONIC CONTROL BOARD
1.0 OVERVIEW
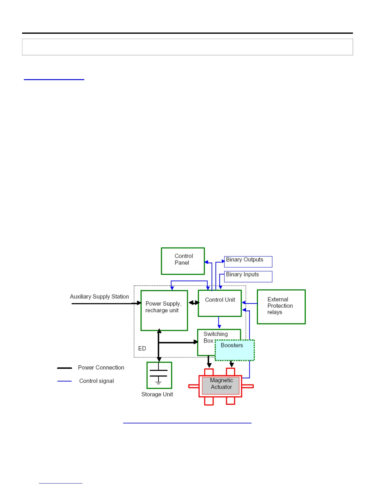
The actuator control board is comprised of a Power Supply Recharge Unit, Control Unit, and FET Switching
circuit which connects the Storage Capacitors to the Magnetic Actuator coils.
The power supply recharge circuitry adapts to whatever input voltage that is supplied within the specified in-
put range on page 31 in order to maintain an 80 V charge across the storage capacitors. The Control Unit
hardware and software configurations monitors the binary inputs, outputs, capacitor charge, and switches the
FET switching circuit to connect the capacitor voltage to the appropriate Magnetic Actuator coil following an
open or close command.
The Capacitor Storage Unit consists of two 0.1 farad Aluminum Electrolytic capacitors connected in parallel to
provide a total capacitance of 0.2 farads. When called to energize the Magnetic Actuator coils, the capacitors
will deliver a peak current of up to 170A and a pulse width of 45 milliseconds for opening operations and 60
milliseconds for closing operations.
The ED2 control board, with external circuitry, system Block Diagram is given in Apx. Figure 1
Electrical Sys-
tem Block Diagram
below.
Apx. Figure 1 Electrical System Block Diagram
APPENDIX C
Provided by Northeast Power Systems, Inc. (NEPSI)

Other manuals for ABB AMVAC

Related product manuals