EasyManua.ls Logo

acaia Coffee Scale - Chapter 3: Basics; Operation Structure Overview

acaia Coffee Scale
23 pages
Print Icon
To Next Page IconTo Next Page
To Next Page IconTo Next Page
To Previous Page IconTo Previous Page
To Previous Page IconTo Previous Page
Loading...
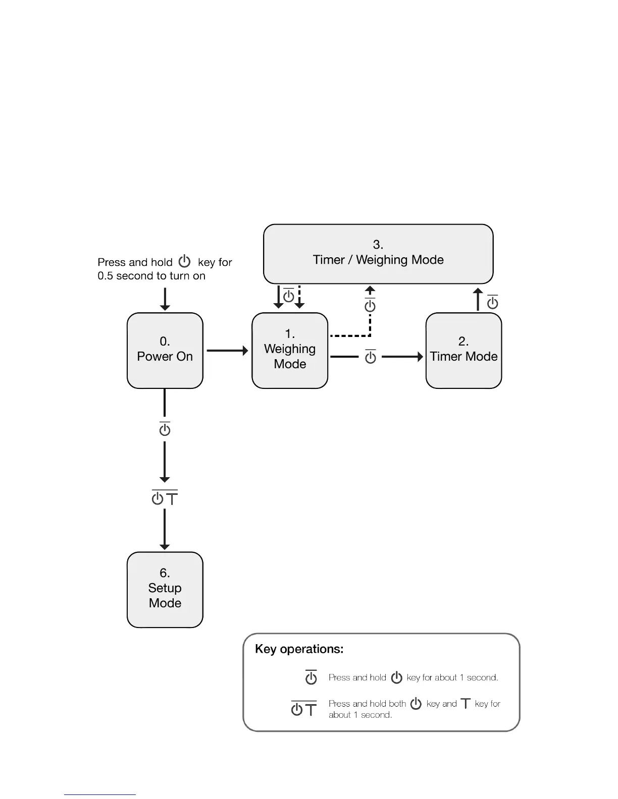
Chapter 3: Basics
An Overview of Operation Structure
*Note :The dashed line applies to firmware 1.72+, indicating that the default Timer Mode is
turn off.
*To obtain the firmware version, please see Appendix C. Getting Firmware Version for
more details.
Chapter 3: Basics 10

Related product manuals