EasyManua.ls Logo

Access IS LSR118 - Page 32

Access IS LSR118
77 pages
Print Icon
To Next Page IconTo Next Page
To Next Page IconTo Next Page
To Previous Page IconTo Previous Page
To Previous Page IconTo Previous Page
Loading...
Page 32 of 77 Copyright © Access-IS 2020
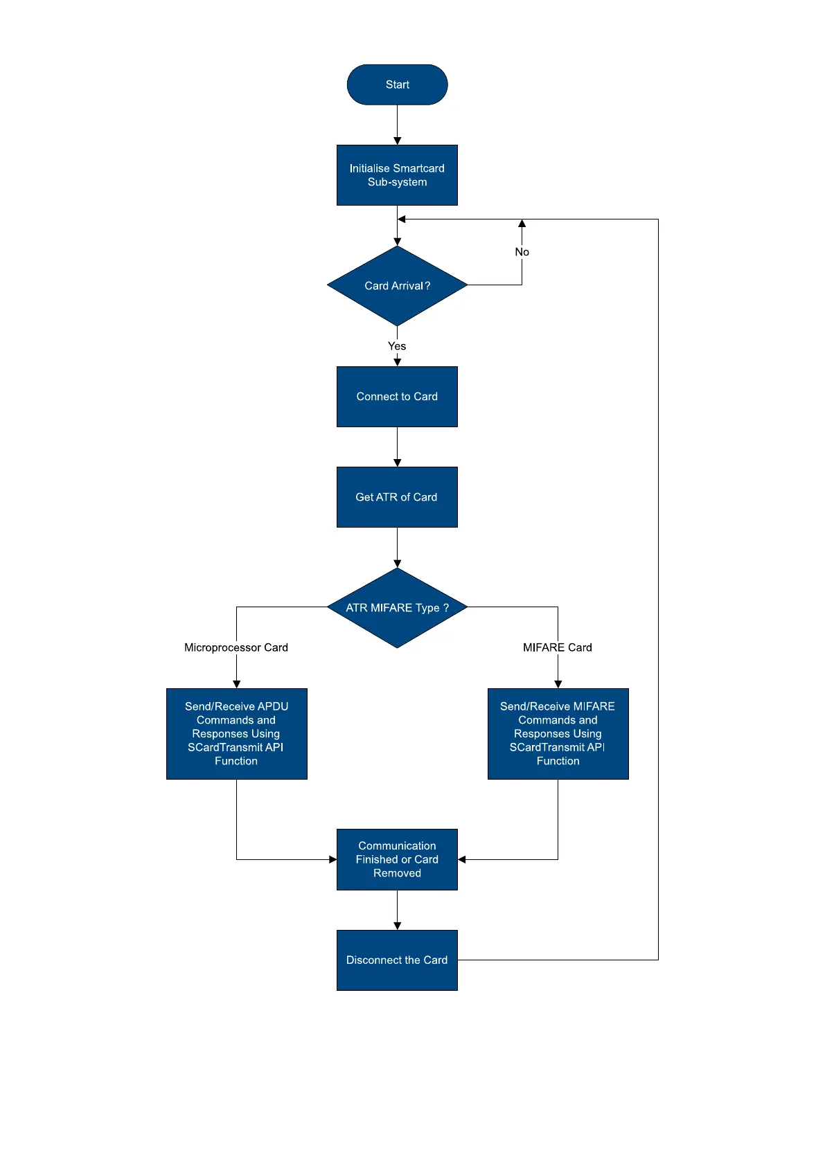
Figure 9.NFC module-contactless media process flow

Table of Contents

Related product manuals