EasyManua.ls Logo

Acer SA270 - 19-pin color display signal cable

Acer SA270
20 pages
To Next Page IconTo Next Page
To Next Page IconTo Next Page
To Previous Page IconTo Previous Page
To Previous Page IconTo Previous Page
Loading...
17
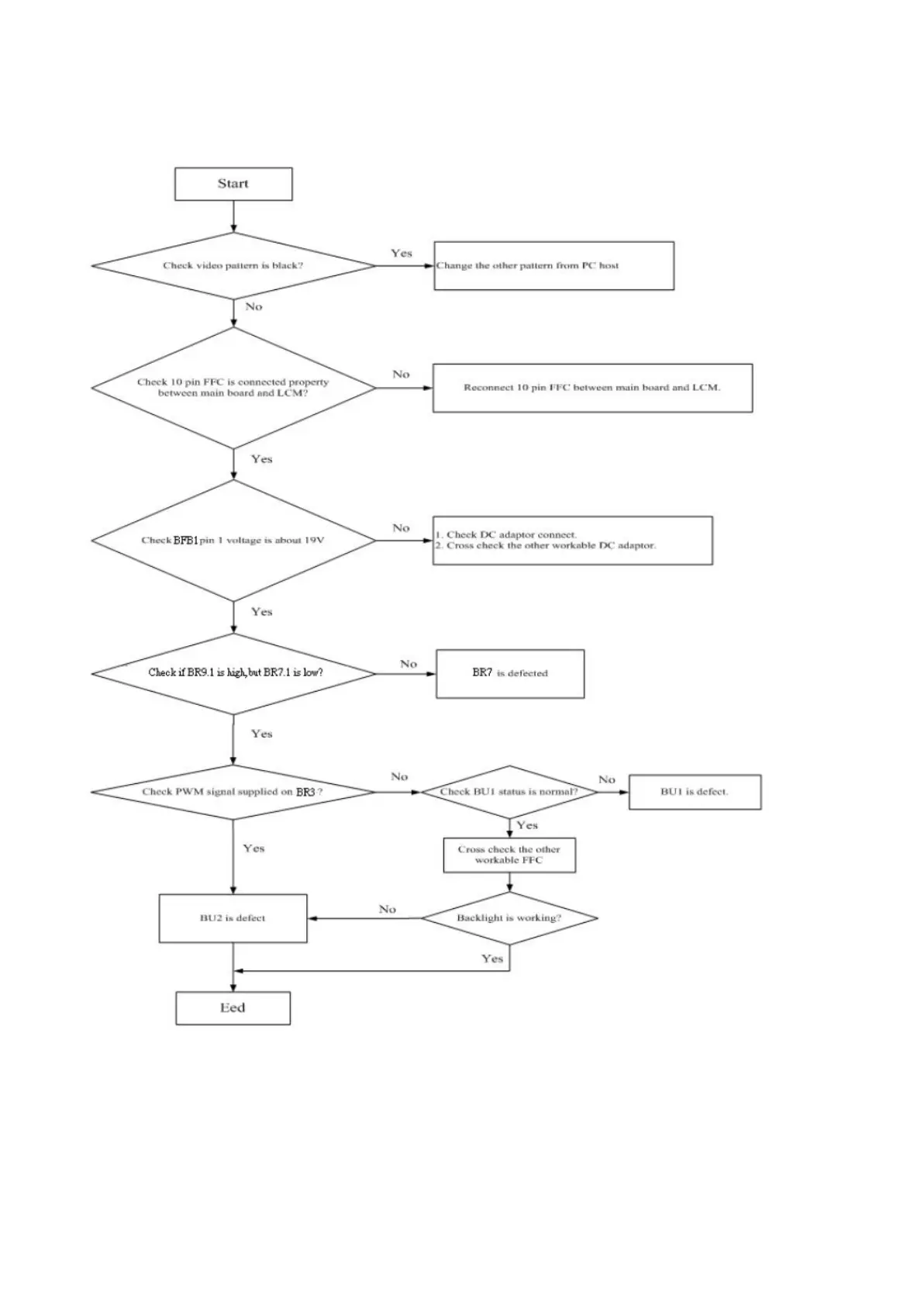
5.2 LED backlight debug flow(bid/bmid):

Other manuals for Acer SA270

Related product manuals