EasyManua.ls Logo

Acer SA270 - Display Data Channel (DDC); Connector pin assignment

Acer SA270
20 pages
To Next Page IconTo Next Page
To Next Page IconTo Next Page
To Previous Page IconTo Previous Page
To Previous Page IconTo Previous Page
Loading...
16
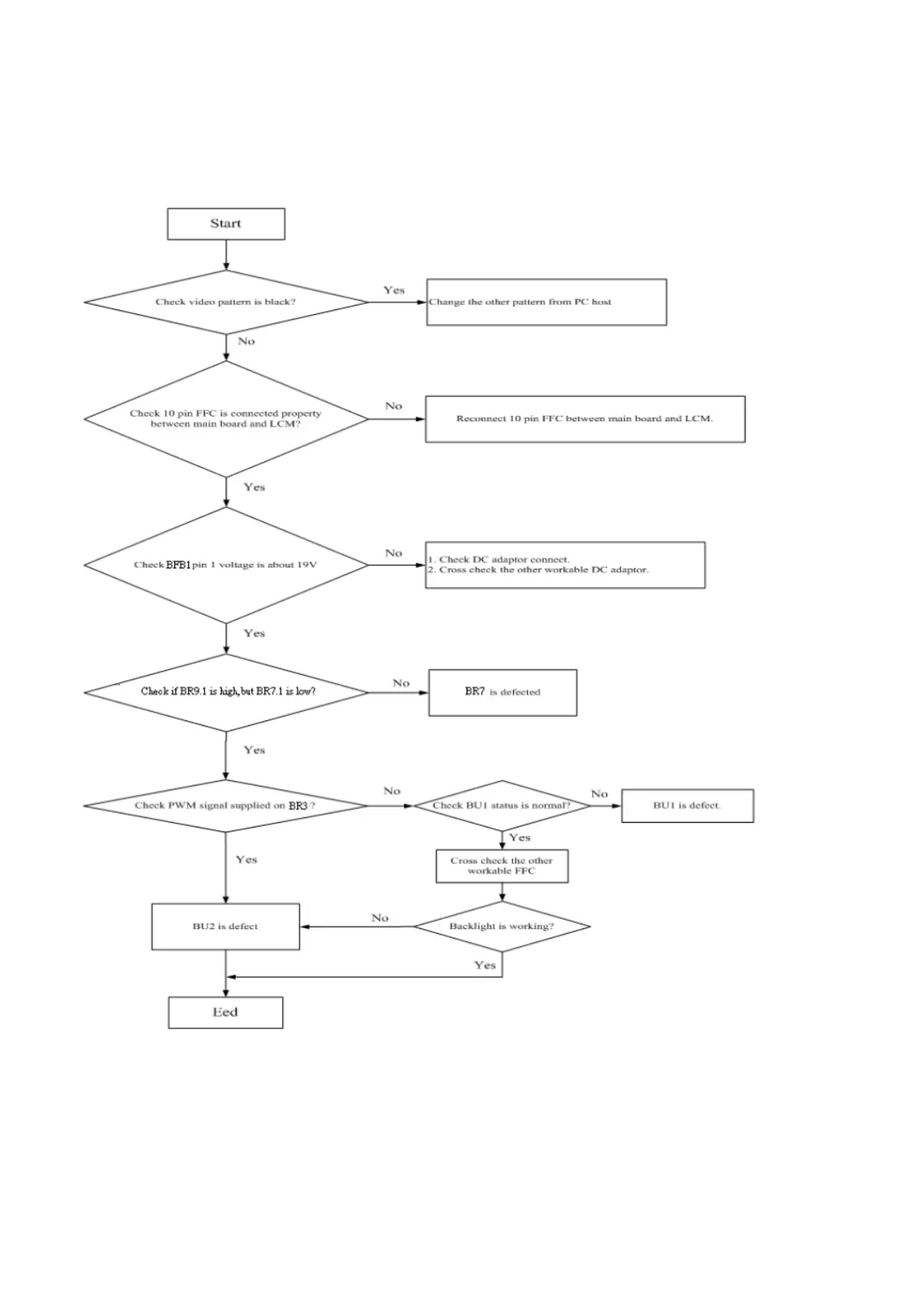
5. Troubleshooting
5.1 Test flow for abnormal machine:

Other manuals for Acer SA270

Related product manuals