EasyManua.ls Logo

Acer SA270 - Connect cable(s); Connect the adapter; Turn on the monitor and computer

Acer SA270
20 pages
To Next Page IconTo Next Page
To Next Page IconTo Next Page
To Previous Page IconTo Previous Page
To Previous Page IconTo Previous Page
Loading...
19
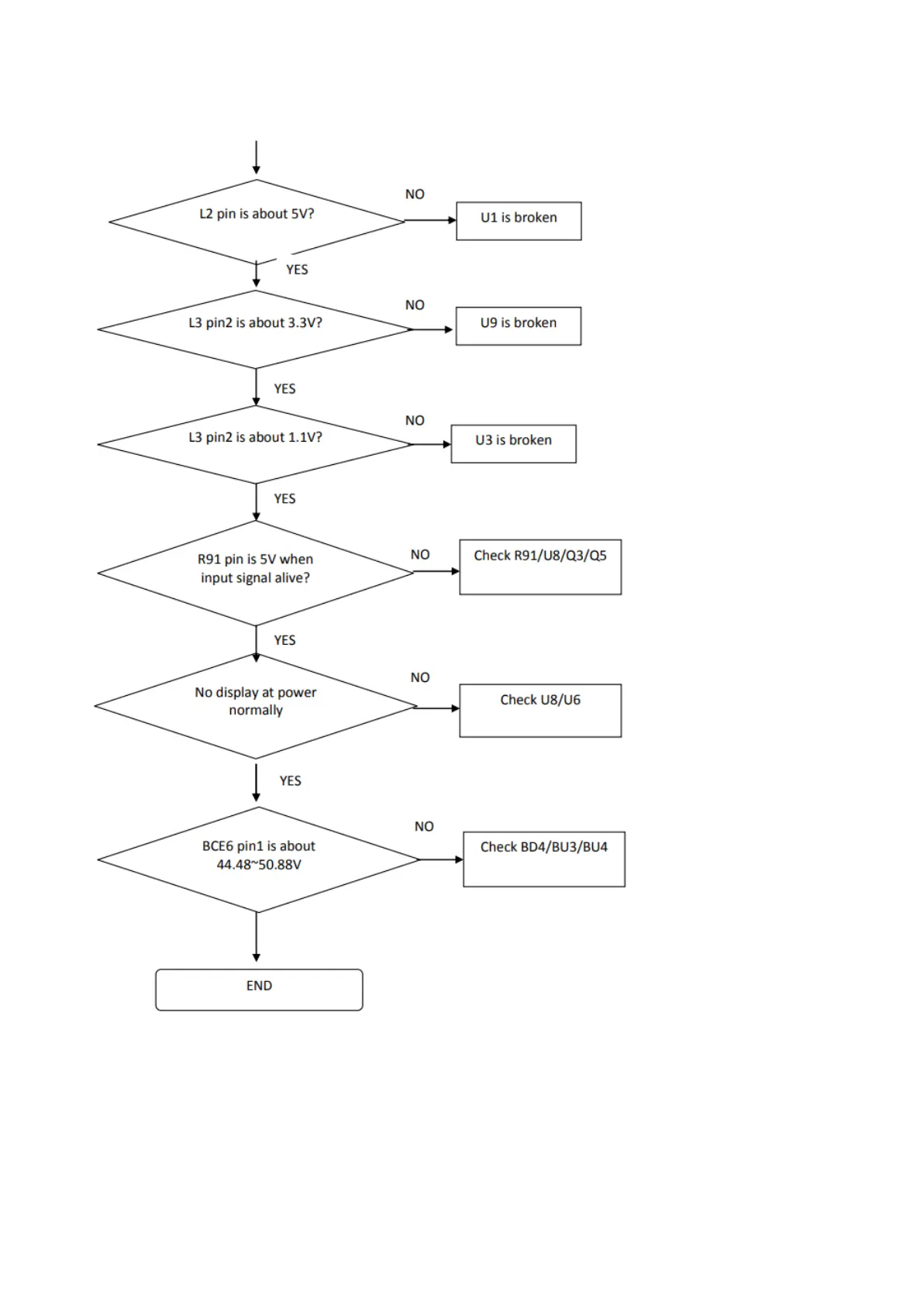
5.4 Main board debug flow(bd/bmd)

Other manuals for Acer SA270

Related product manuals