EasyManua.ls Logo

Acer T230H - Page 62

Acer T230H
78 pages
To Next Page IconTo Next Page
To Next Page IconTo Next Page
To Previous Page IconTo Previous Page
To Previous Page IconTo Previous Page
Loading...
5
5
4
4
3
3
2
2
1
1
D D
C C
B B
A A
5DVCC
V12S
V33S
5DV
V33S
V33S
BL_ADJ
BL_EN
DSUB_5V
HD5V
Bus_Power
Title
Size Document Number Rev
Date: Sheet
of
Power
89Wednesday, May 20, 2009
Title
Size Document Number Rev
Date: Sheet of
Power
89Wednesday, May 20, 2009
Title
Size Document Number Rev
Date: Sheet of
Power
89Wednesday, May 20, 2009
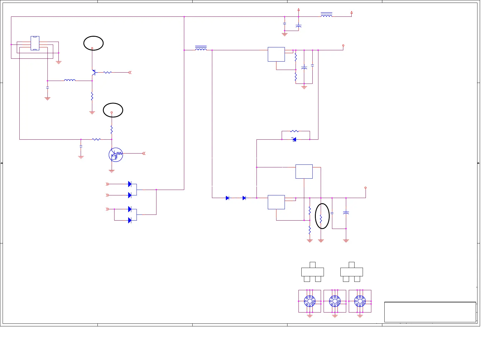
L9ZC-6U RTD2523B+HSD PANEL
PROJECT NAME: WCT9-M1
3
E
C
21
B
MMBT3906
3
S
D
21G
SN7002E
2005/09/30
2005/12/02
U1
U1-1
共同
layout
U2
U2
共同
layout
AUDIO POWER
C1,EC1,L19 CLOSED CN1
0 ohm-->10k
修改
Pull high
電壓
修改
Pull high
電壓
Pi3.3v=300mA x 3.3=0.99w
Po1.2v=200mA x 1.2=0.24w
Pi3.3v=440mA x 3.3=1.452w
C1B
R145 For ST LD1117S12CTR
FAN1112D/LD1117S12C
SOT-223
U2 dissipation
P=>0.99W-0.24W=0.75W
(SPEC define θjc 15 /W)
15 /1W=θjc/0.75W
θjc=11.25
FAN1112D/LD1117S12C
TO-252
U2 dissipation
P=>0.99W-0.24W=0.75W
(SPEC define θjc 3 /W)
3 /1W=θjc/0.75W
θjc=2.25
C1
0.1uF/6
C1
0.1uF/6
R7 0/8R7 0/8
R2 1K/6R2 1K/6
D2
SMB/NC
D2
SMB/NC
A K
R10
0/6
R10
0/6
R9
330/6 1%/NC
R9
330/6 1%/NC
D3
SMB/NC
D3
SMB/NC
A K
U1 AIC1084/TO252U1 AIC1084/TO252
VIN
3
GND
1
VOUT
2
VO
4
D1
BAT54C/NC
D1
BAT54C/NC
C3
1uF/6
C3
1uF/6
L3
10K/6
L3
10K/6
12
C5
0.1uF/6
C5
0.1uF/6
R4 10K/6R4 10K/6
L1
120/CX201209813/8
L1
120/CX201209813/8
R145 120/6/NCR145 120/6/NC
MH3
M34-D80
MH3
M34-D80
1
2
3
4
5
6
7
8
9
MH1
M34-D80
MH1
M34-D80
1
2
3
4
5
6
7
8
9
R3
2.2K/6 1%
R3
2.2K/6 1%
D33
SM4001/NC
D33
SM4001/NC
12
+
EC1
100uF/25V
+
EC1
100uF/25V
L2
120/CX201209813/8
L2
120/CX201209813/8
R6 0/6R6 0/6
Q2
DTC144EUA
Q2
DTC144EUA
2
31
C2
0.1uF/6
C2
0.1uF/6
D4
BAT54C/NC
D4
BAT54C/NC
CN1
CONN 6P2R MV(DFHD06MV001)
CN1
CONN 6P2R MV(DFHD06MV001)
2
3 4
1
65
+
EC2
100uF/25V
+
EC2
100uF/25V
U2 FAN1112D/TO252U2 FAN1112D/TO252
VIN
3
GND
1
VOUT
2
VOUT
4
MH2
M34-D80
MH2
M34-D80
1
2
3
4
5
6
7
8
9
+
EC3
100uF/25V
+
EC3
100uF/25V
U2 LD1117S12CTR/SOT-223U2 LD1117S12CTR/SOT-223
VIN
3
GND
1
VOUT
2
R1
1K4/6 1%
R1
1K4/6 1%
C4
1U/6/NC
C4
1U/6/NC
Q1
MMBT3906
Q1
MMBT3906
R5
1K/6
R5
1K/6
MAIN BOARD:POWER

Other manuals for Acer T230H

Related product manuals